HOME   LIST
‹–   –›

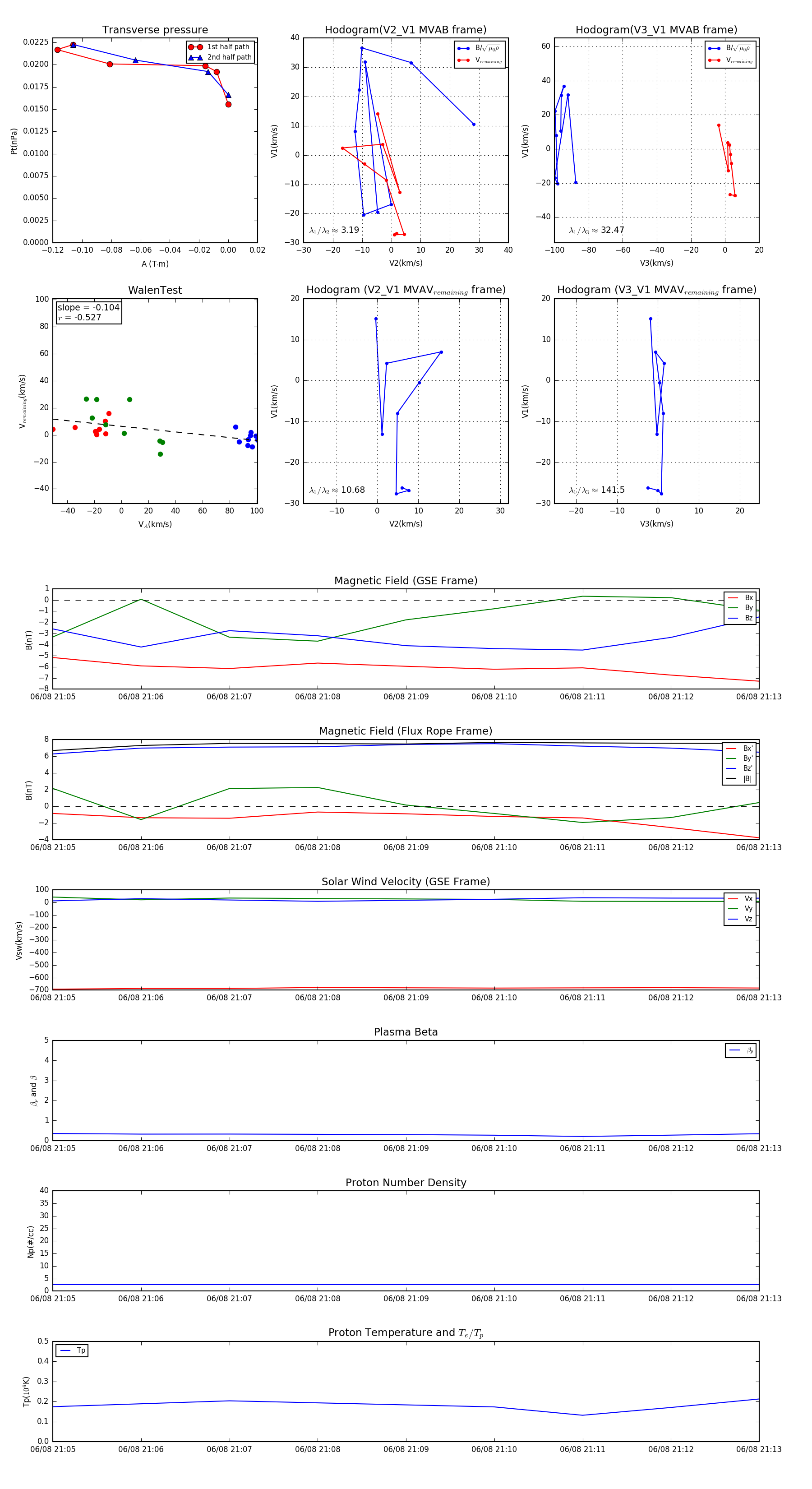
Flux Rope in 2003

Flux Rope Event 2003-06-08 21:05 ~ 2003-06-08 21:13 (9 minutes)


plot