HOME   LIST
‹–   –›

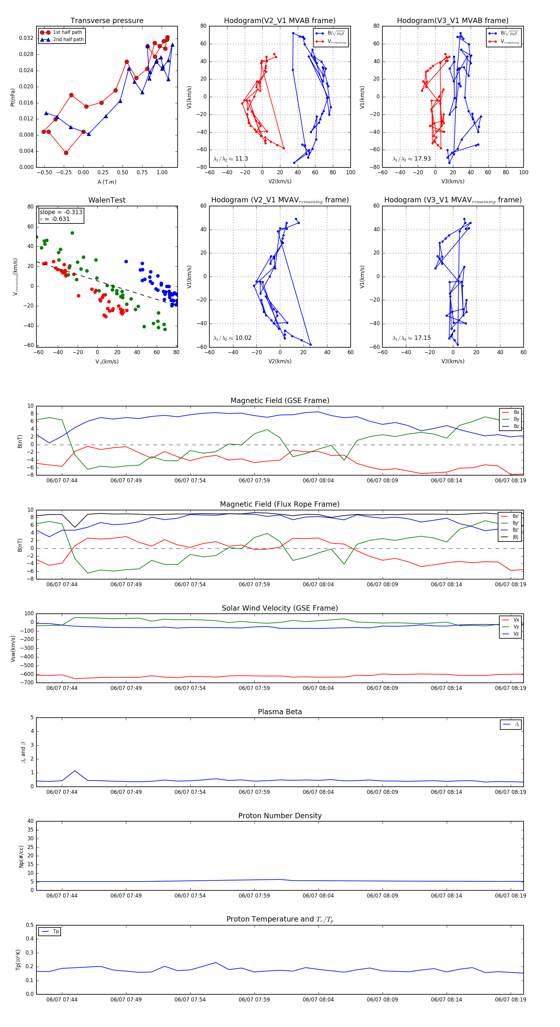
Flux Rope in 2003

Flux Rope Event 2003-06-07 07:42 ~ 2003-06-07 08:20 (39 minutes)


plot