HOME   LIST
‹–   –›

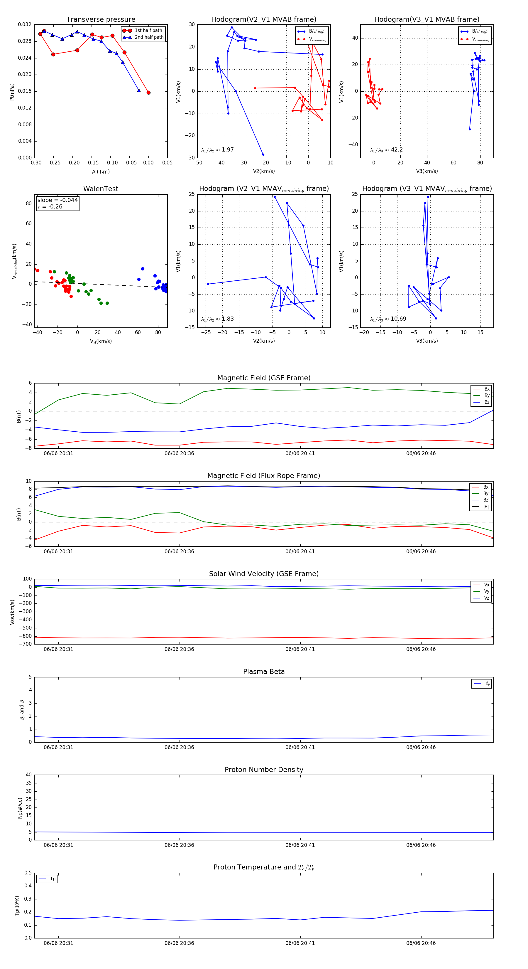
Flux Rope in 2003

Flux Rope Event 2003-06-06 20:30 ~ 2003-06-06 20:49 (20 minutes)


plot