HOME   LIST
‹–   –›

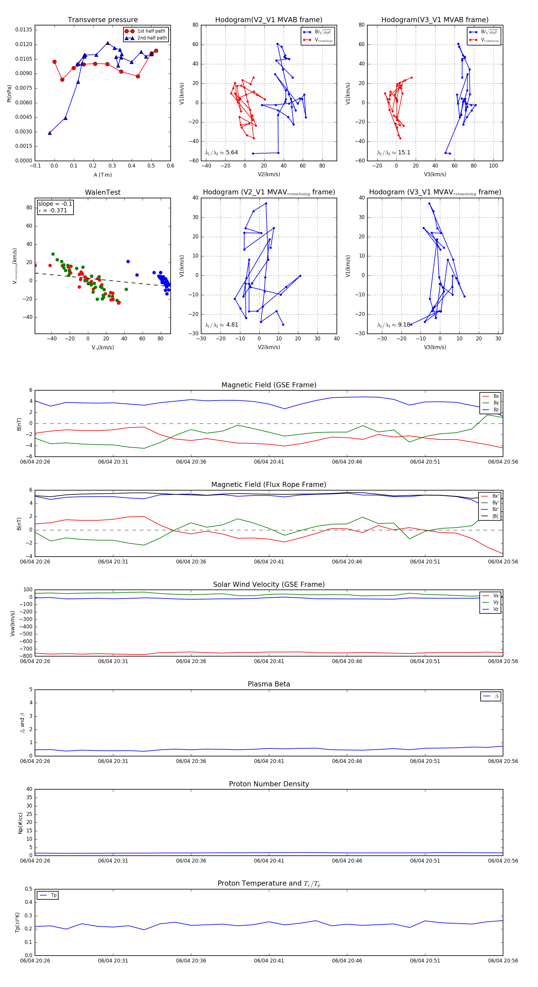
Flux Rope in 2003

Flux Rope Event 2003-06-04 20:26 ~ 2003-06-04 20:56 (31 minutes)


plot