HOME   LIST
‹–   –›

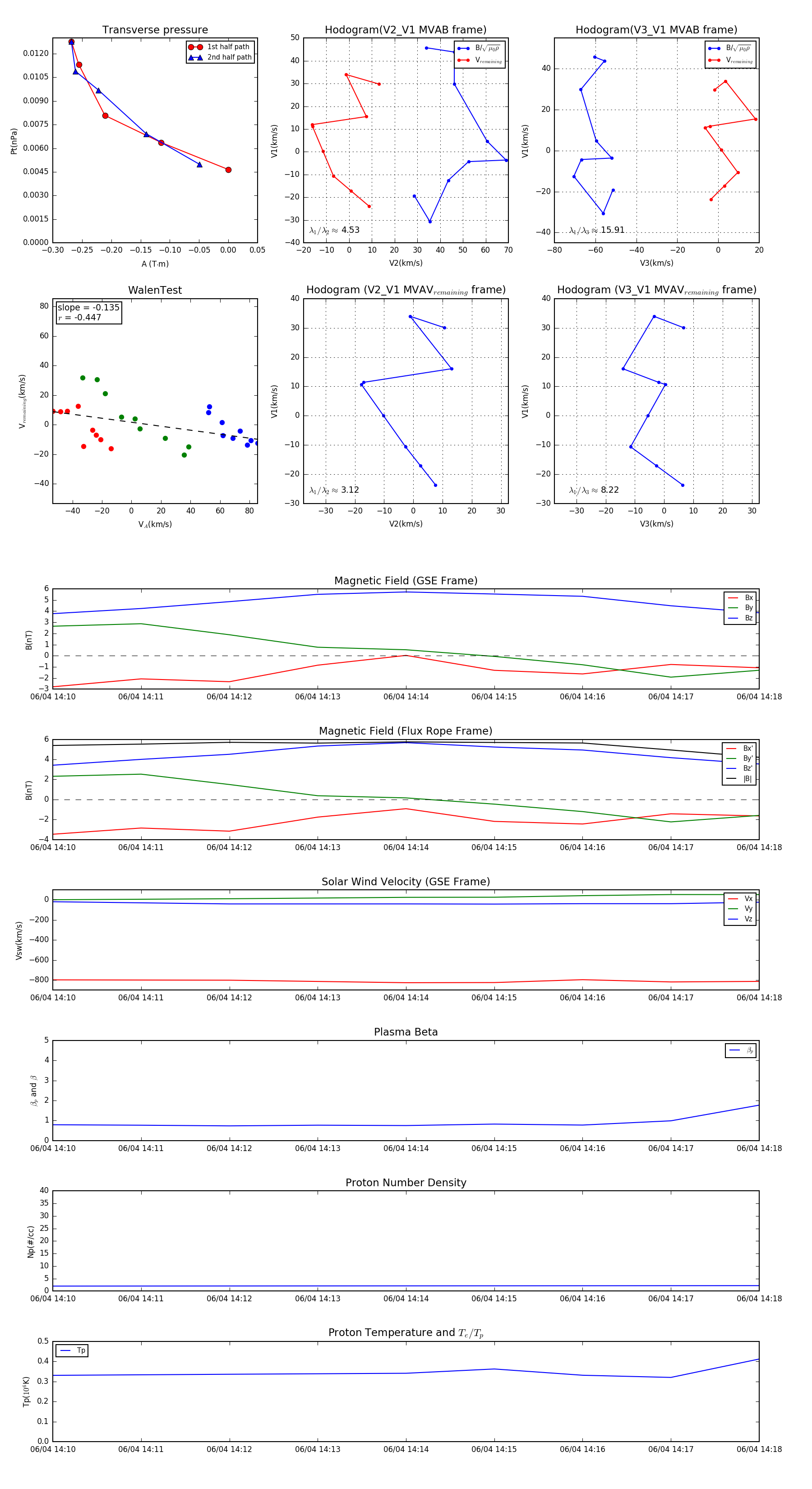
Flux Rope in 2003

Flux Rope Event 2003-06-04 14:10 ~ 2003-06-04 14:18 (9 minutes)


plot