HOME   LIST
‹–   –›

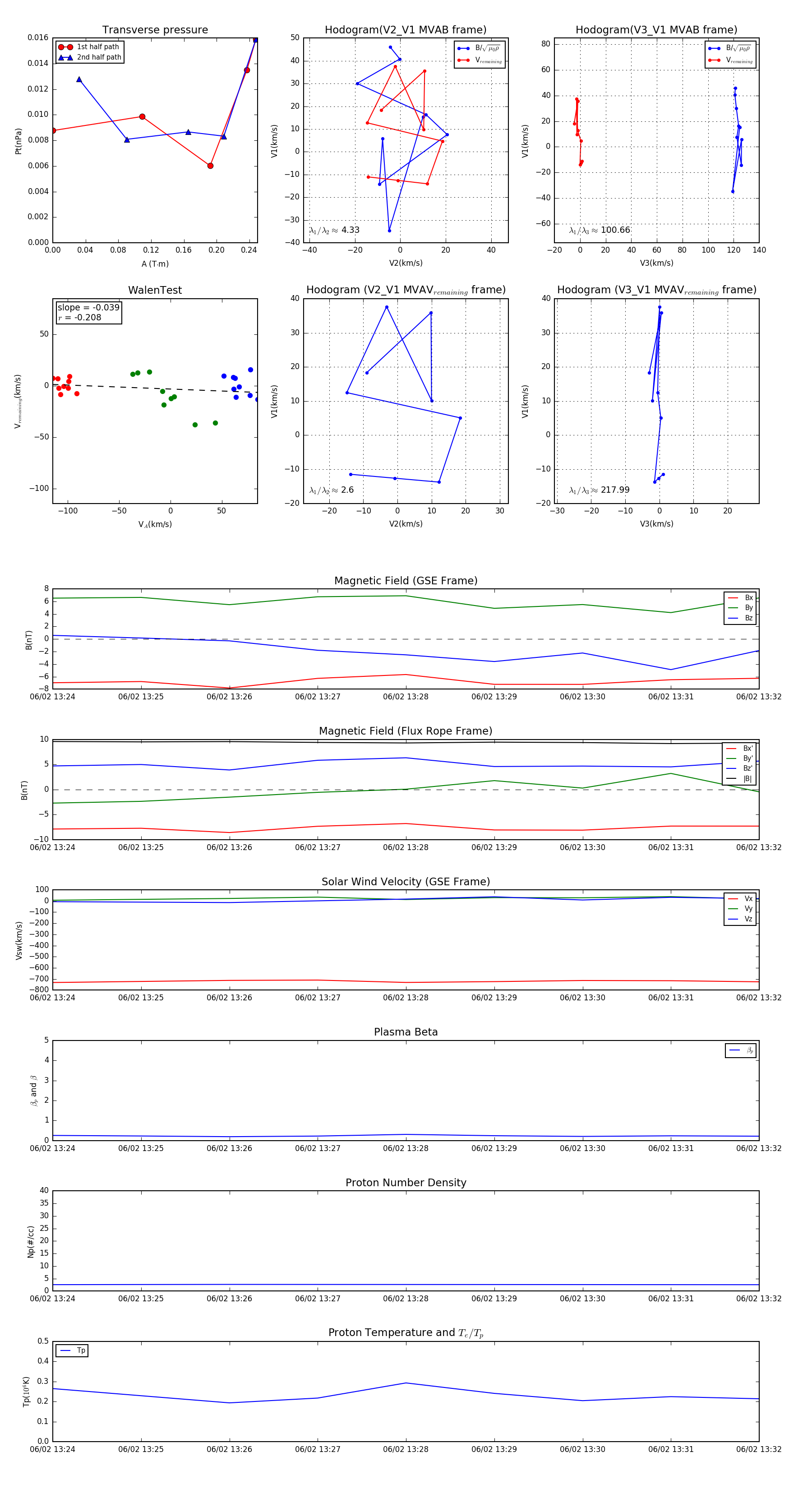
Flux Rope in 2003

Flux Rope Event 2003-06-02 13:24 ~ 2003-06-02 13:32 (9 minutes)


plot