HOME   LIST
‹–   –›

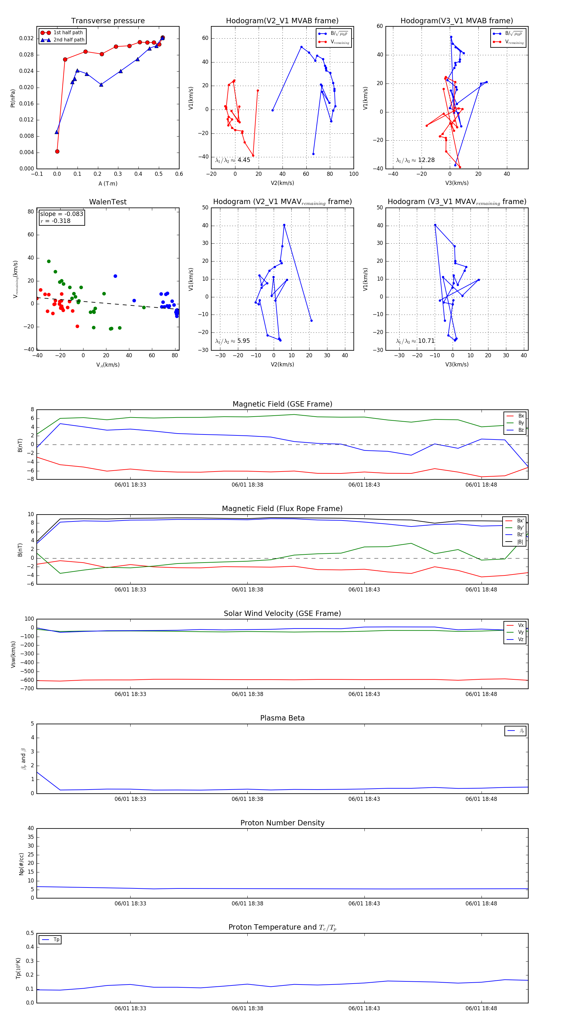
Flux Rope in 2003

Flux Rope Event 2003-06-01 18:29 ~ 2003-06-01 18:50 (22 minutes)


plot