HOME   LIST
‹–   –›

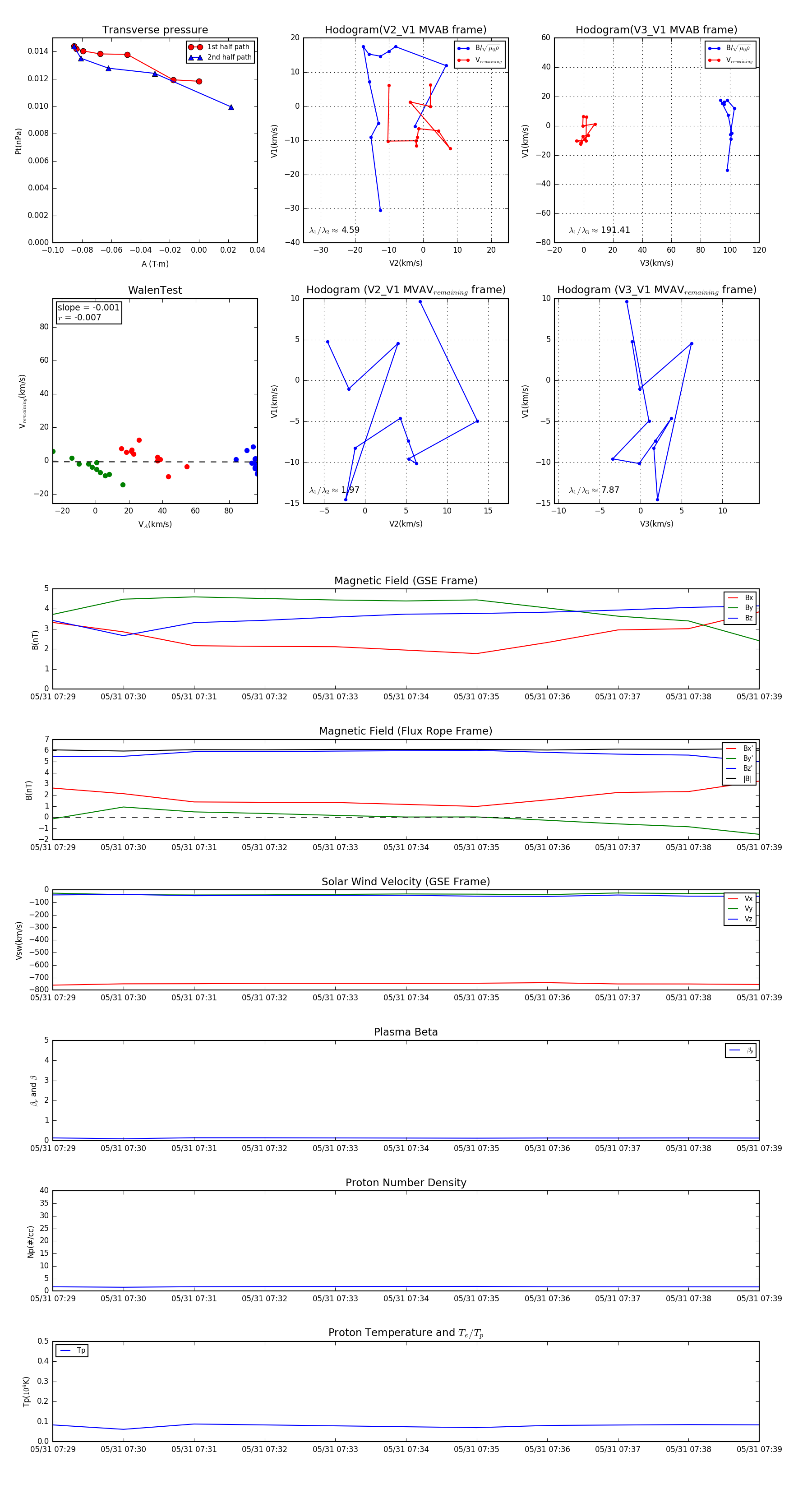
Flux Rope in 2003

Flux Rope Event 2003-05-31 07:29 ~ 2003-05-31 07:39 (11 minutes)


plot