HOME   LIST
‹–   –›

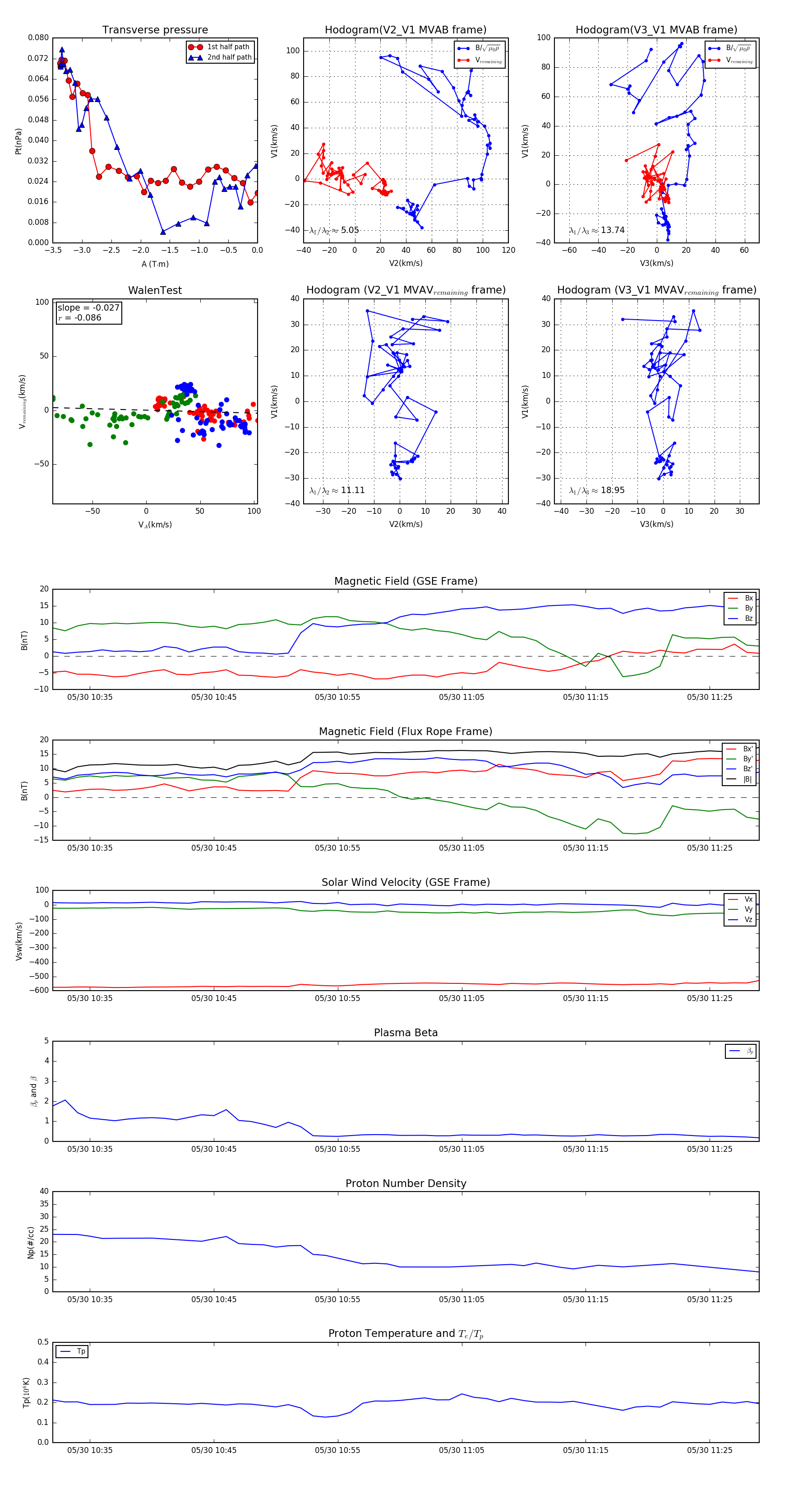
Flux Rope in 2003

Flux Rope Event 2003-05-30 10:32 ~ 2003-05-30 11:29 (58 minutes)


plot