HOME   LIST
‹–   –›

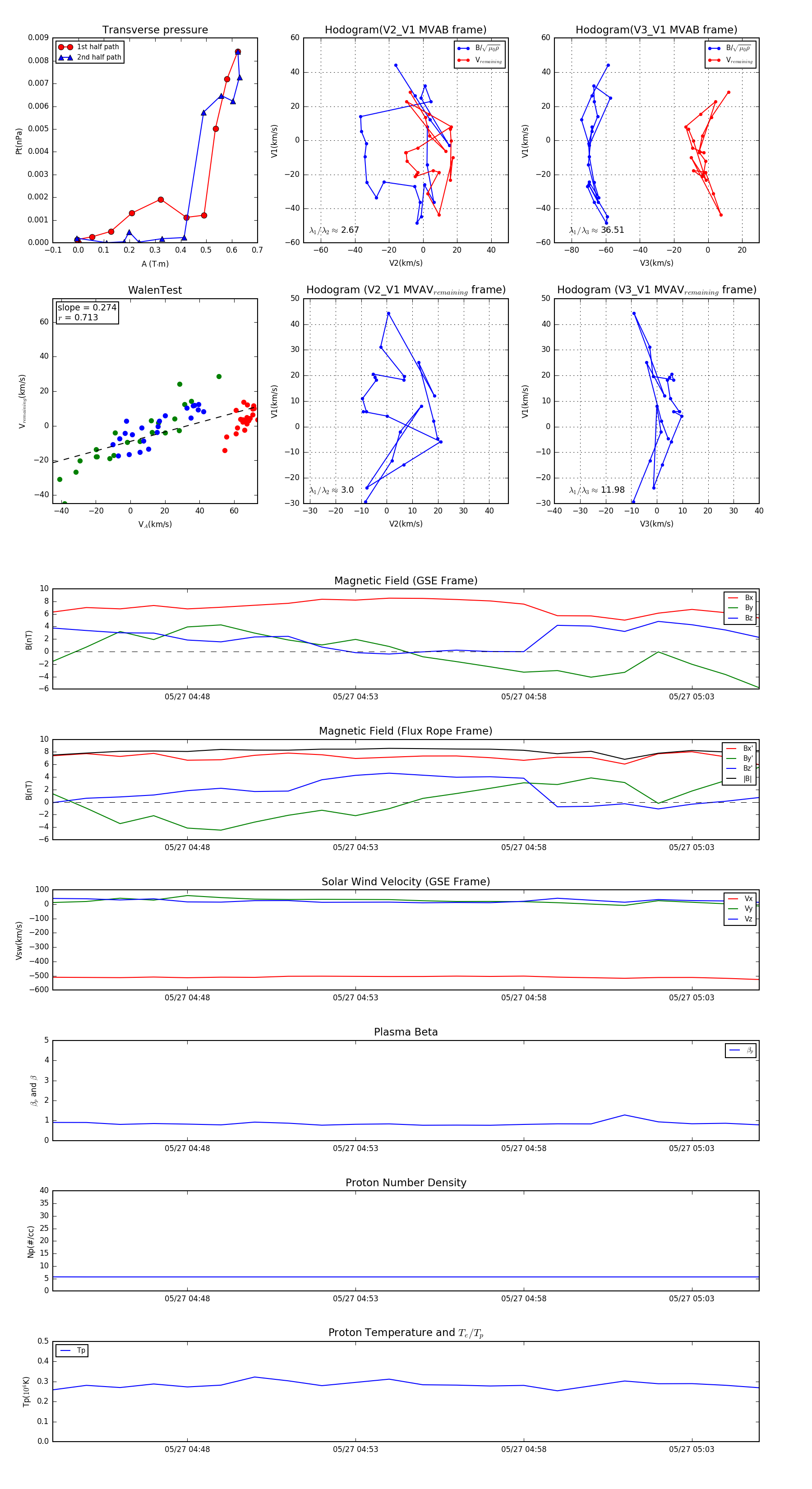
Flux Rope in 2003

Flux Rope Event 2003-05-27 04:44 ~ 2003-05-27 05:05 (22 minutes)


plot