HOME   LIST
‹–   –›

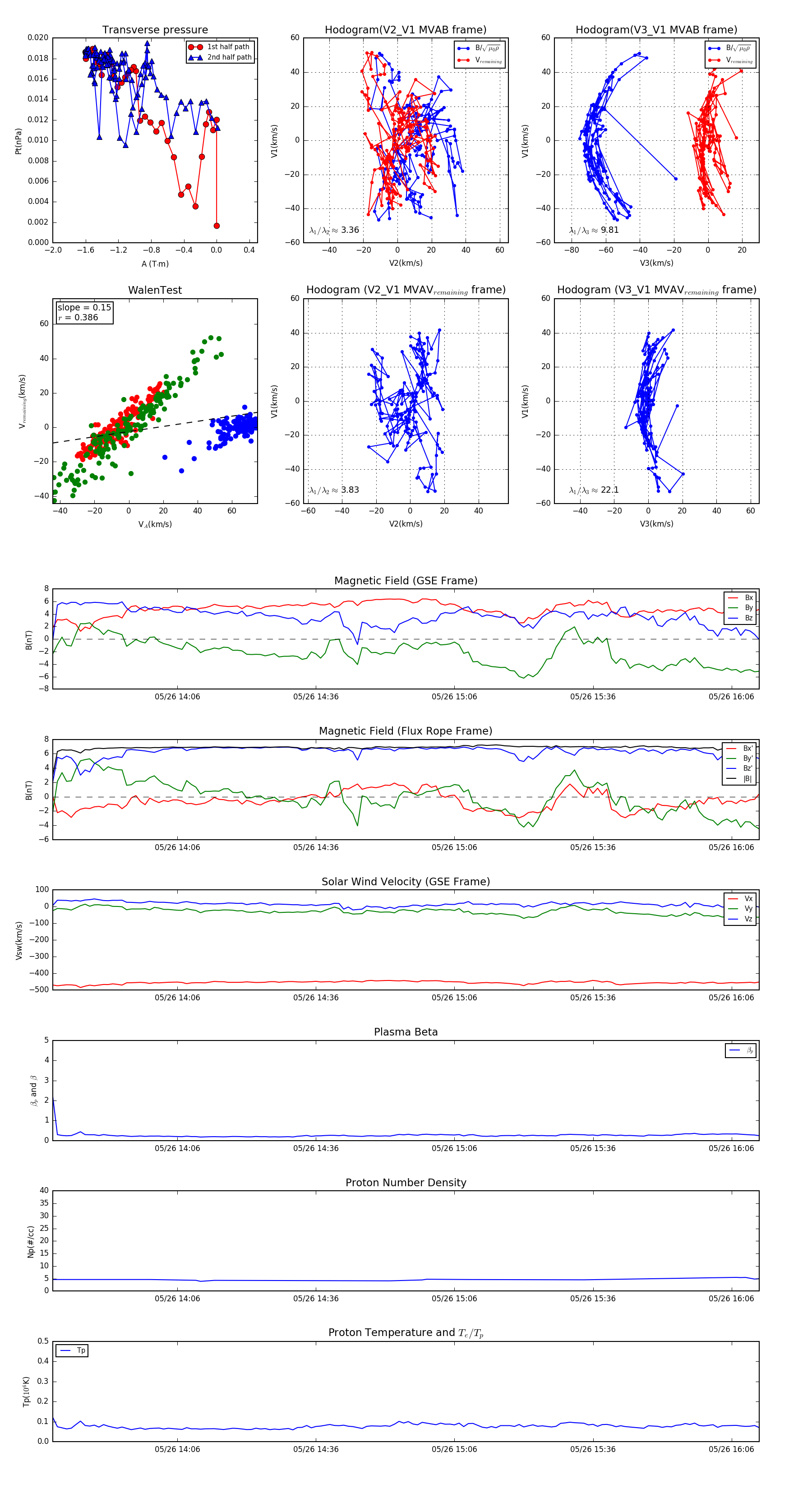
Flux Rope in 2003

Flux Rope Event 2003-05-26 13:39 ~ 2003-05-26 16:12 (154 minutes)


plot