HOME   LIST
‹–   –›

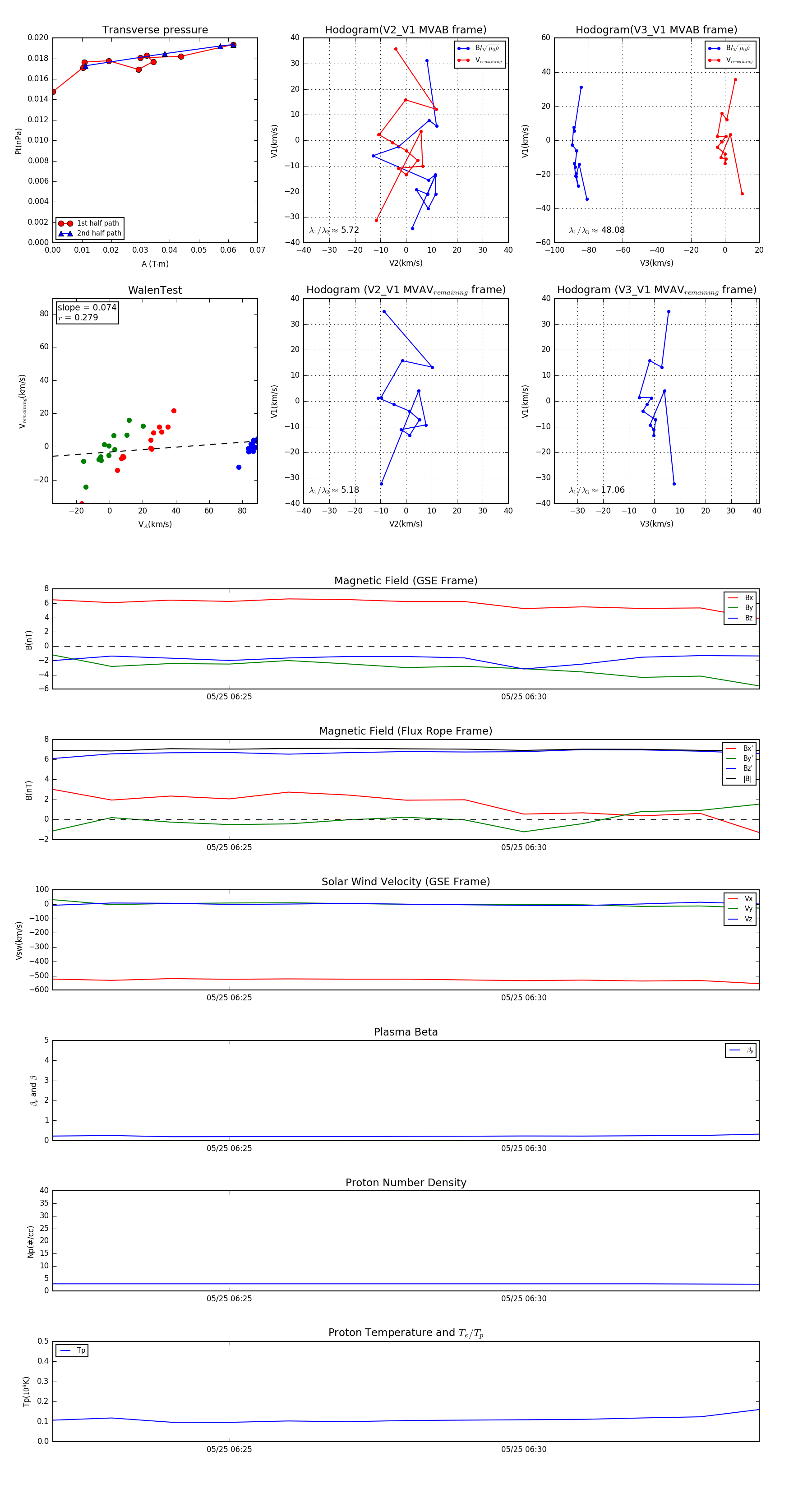
Flux Rope in 2003

Flux Rope Event 2003-05-25 06:22 ~ 2003-05-25 06:34 (13 minutes)


plot