HOME   LIST
‹–   –›

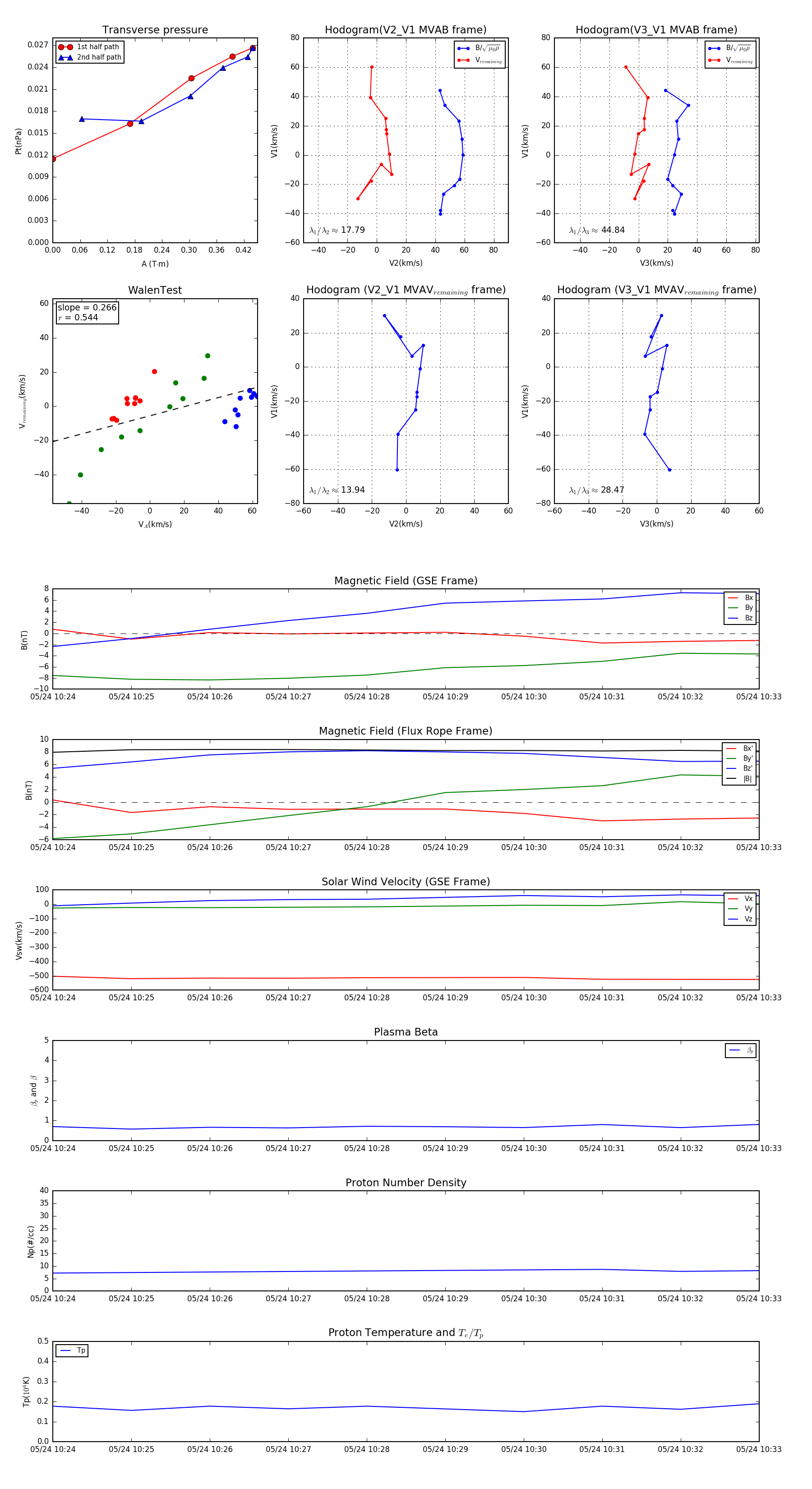
Flux Rope in 2003

Flux Rope Event 2003-05-24 10:24 ~ 2003-05-24 10:33 (10 minutes)


plot