HOME   LIST
‹–   –›

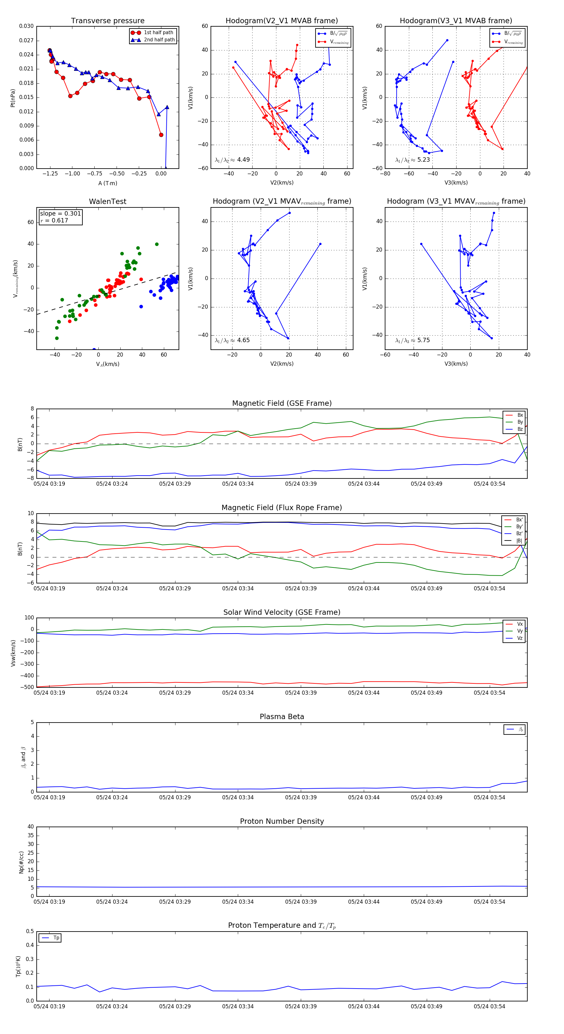
Flux Rope in 2003

Flux Rope Event 2003-05-24 03:18 ~ 2003-05-24 03:57 (40 minutes)


plot