HOME   LIST
‹–   –›

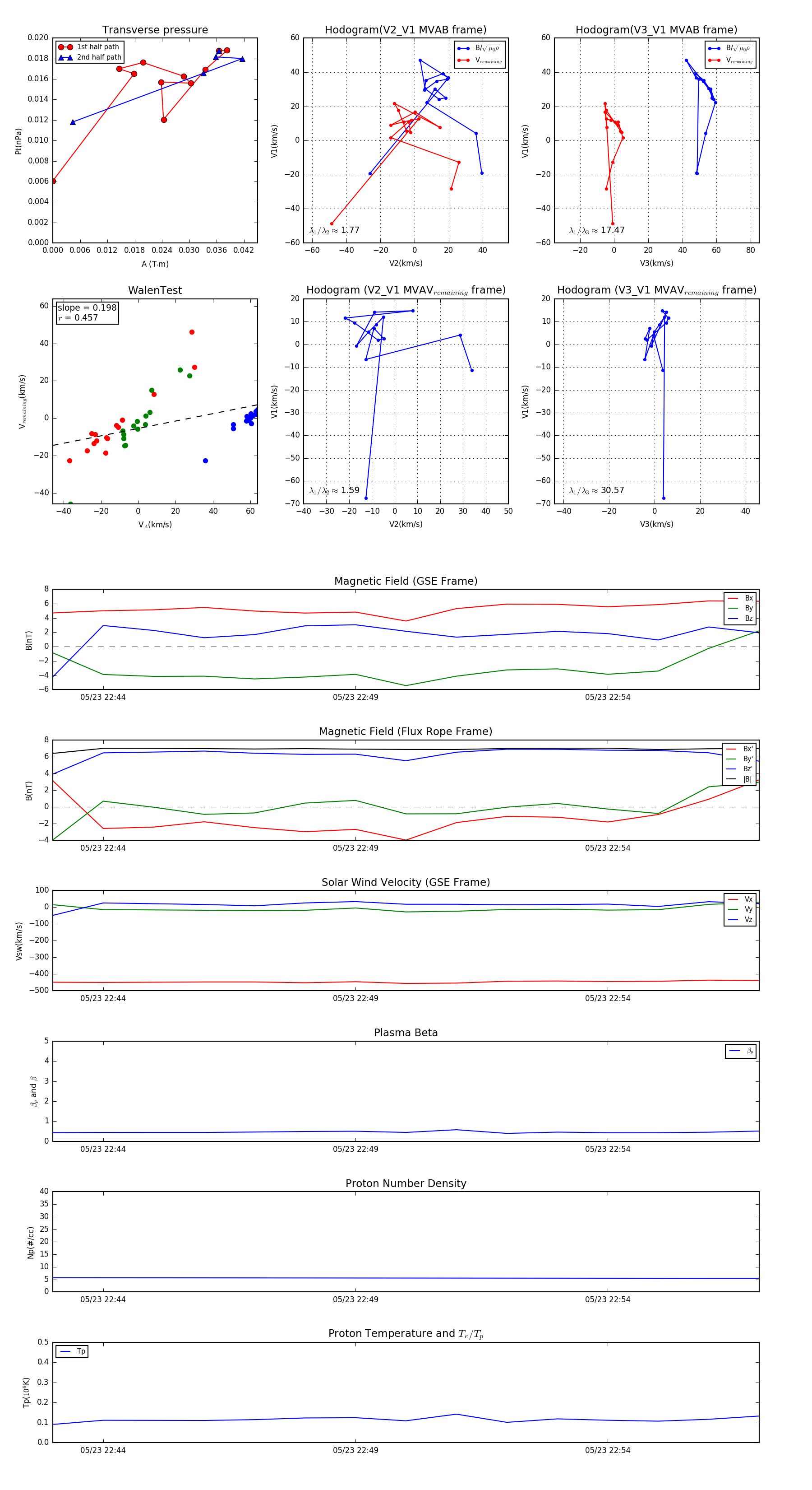
Flux Rope in 2003

Flux Rope Event 2003-05-23 22:43 ~ 2003-05-23 22:57 (15 minutes)


plot