HOME   LIST
‹–   –›

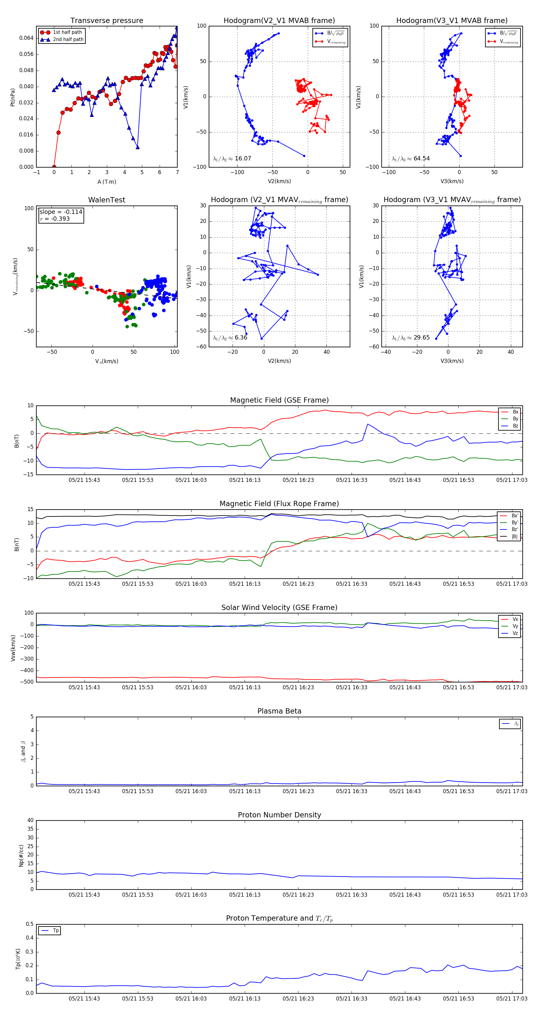
Flux Rope in 2003

Flux Rope Event 2003-05-21 15:34 ~ 2003-05-21 17:05 (92 minutes)


plot