HOME   LIST
‹–   –›

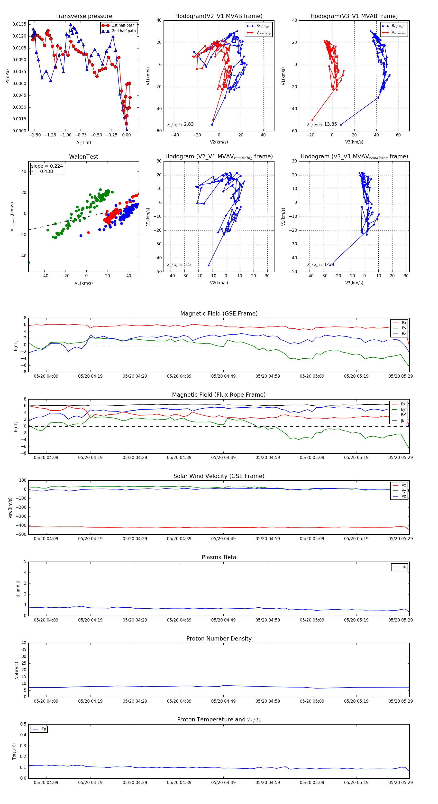
Flux Rope in 2003

Flux Rope Event 2003-05-20 04:05 ~ 2003-05-20 05:31 (87 minutes)


plot