HOME   LIST
‹–   –›

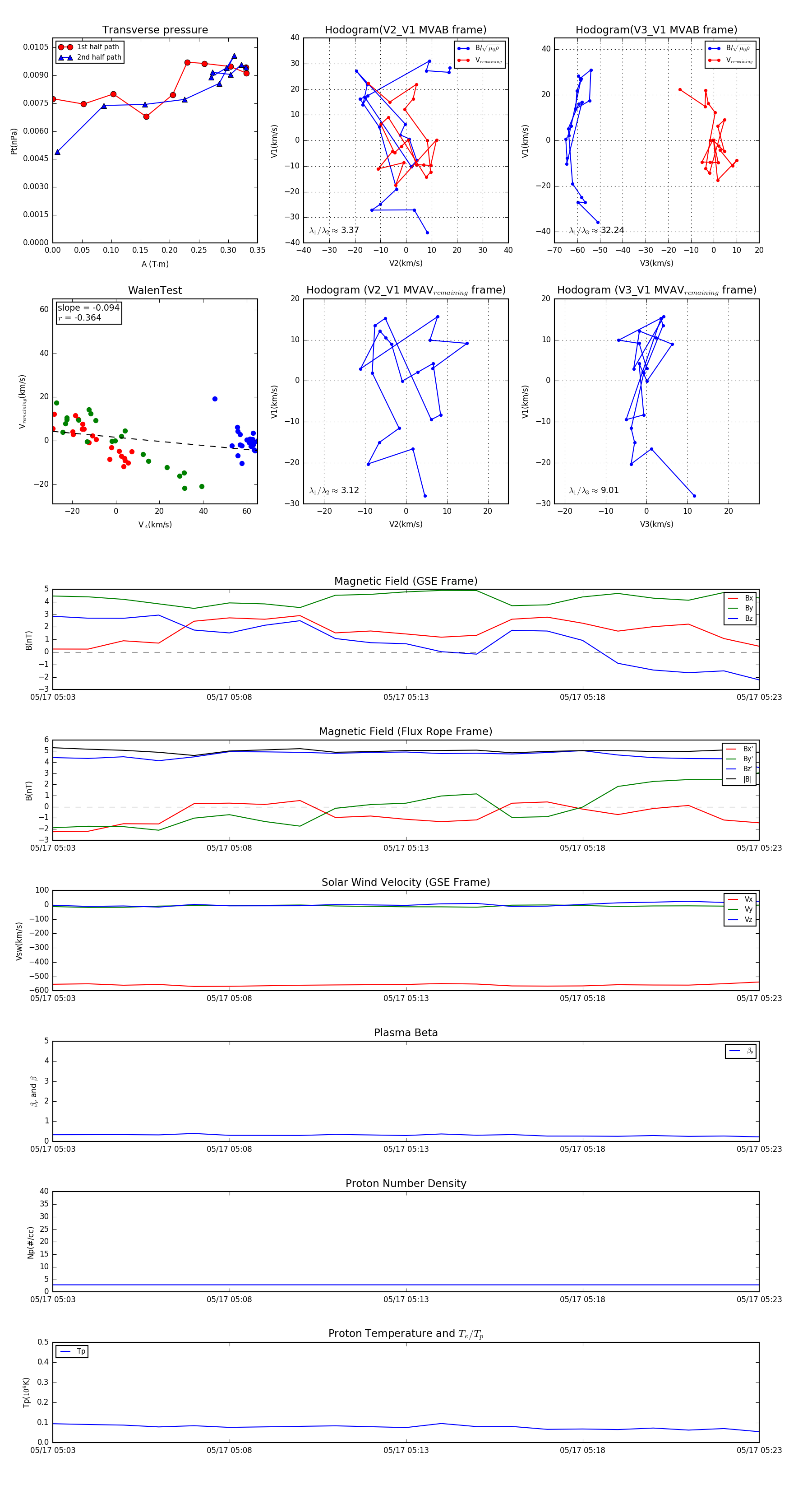
Flux Rope in 2003

Flux Rope Event 2003-05-17 05:03 ~ 2003-05-17 05:23 (21 minutes)


plot