HOME   LIST
‹–   –›

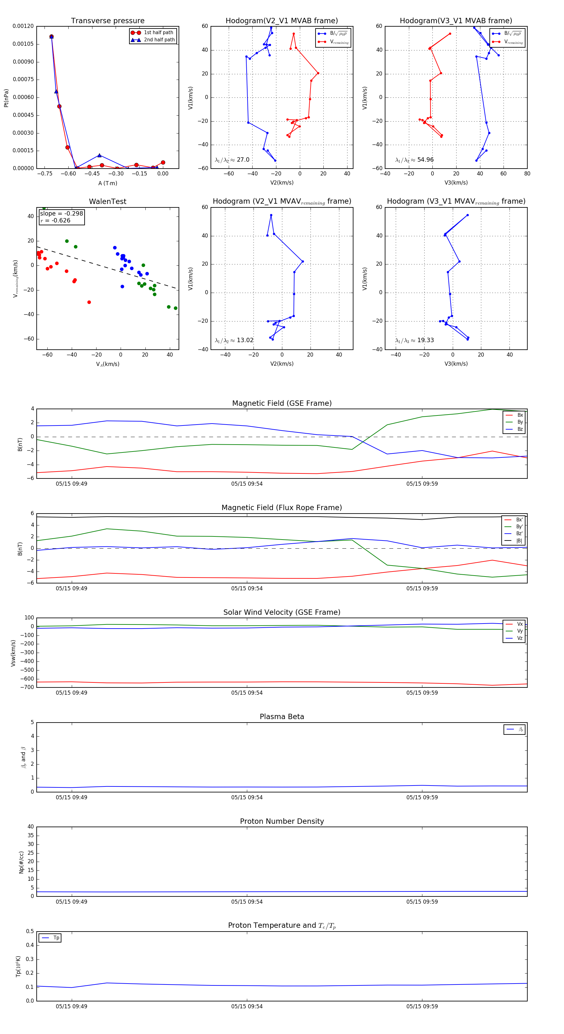
Flux Rope in 2003

Flux Rope Event 2003-05-15 09:48 ~ 2003-05-15 10:02 (15 minutes)


plot