HOME   LIST
‹–   –›

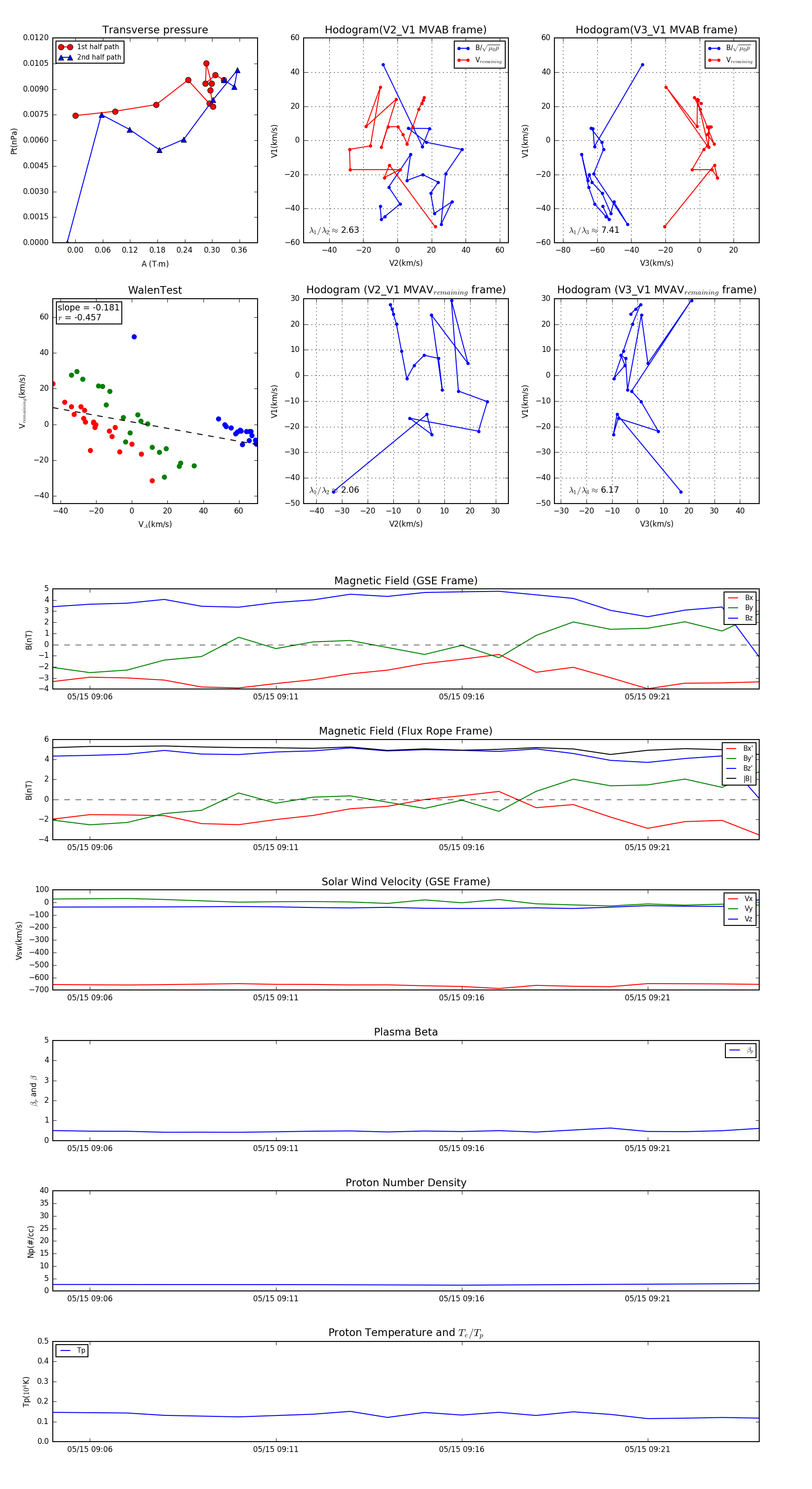
Flux Rope in 2003

Flux Rope Event 2003-05-15 09:05 ~ 2003-05-15 09:24 (20 minutes)


plot