HOME   LIST
‹–   –›

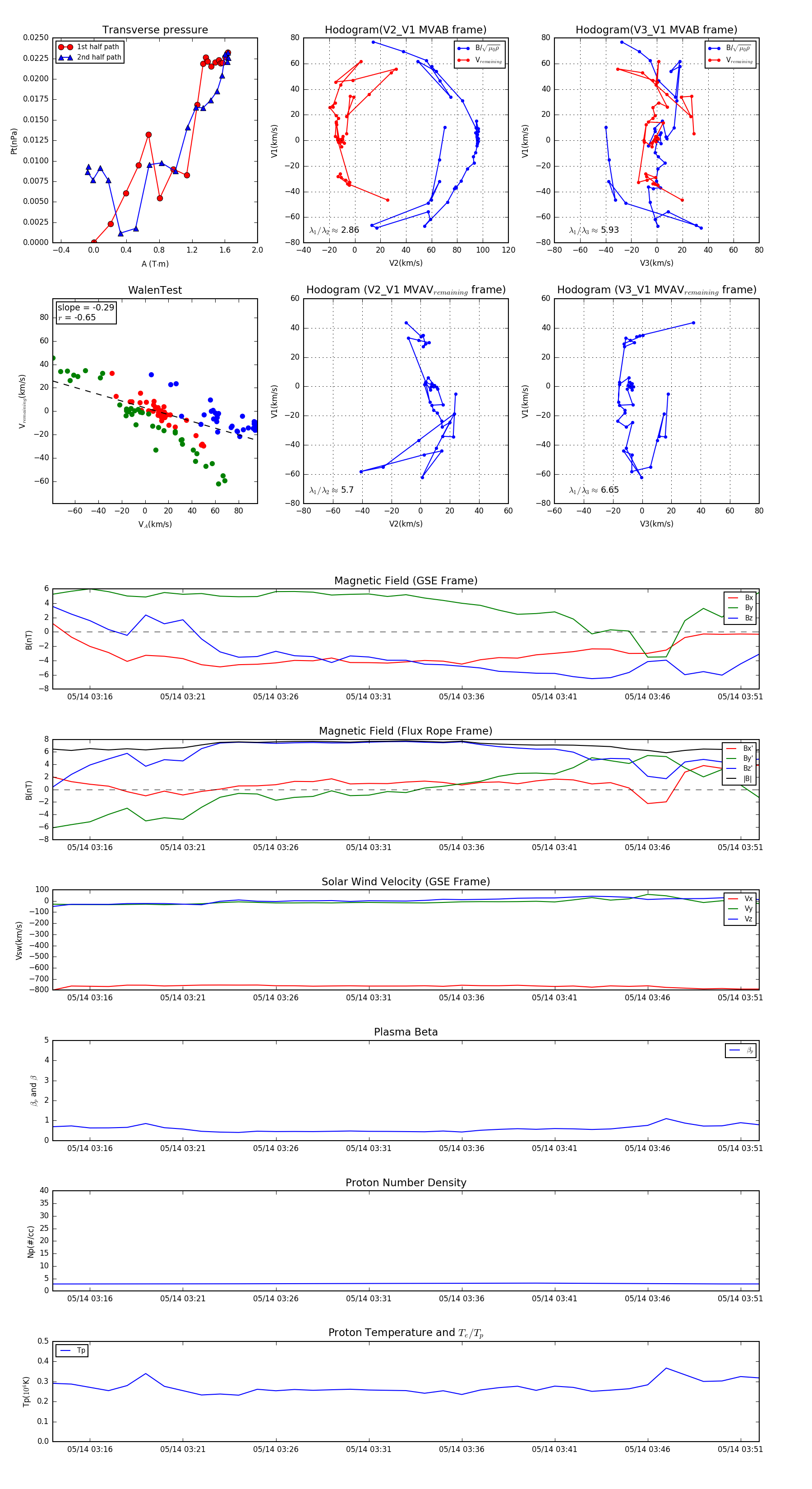
Flux Rope in 2003

Flux Rope Event 2003-05-14 03:14 ~ 2003-05-14 03:52 (39 minutes)


plot