HOME   LIST
‹–   –›

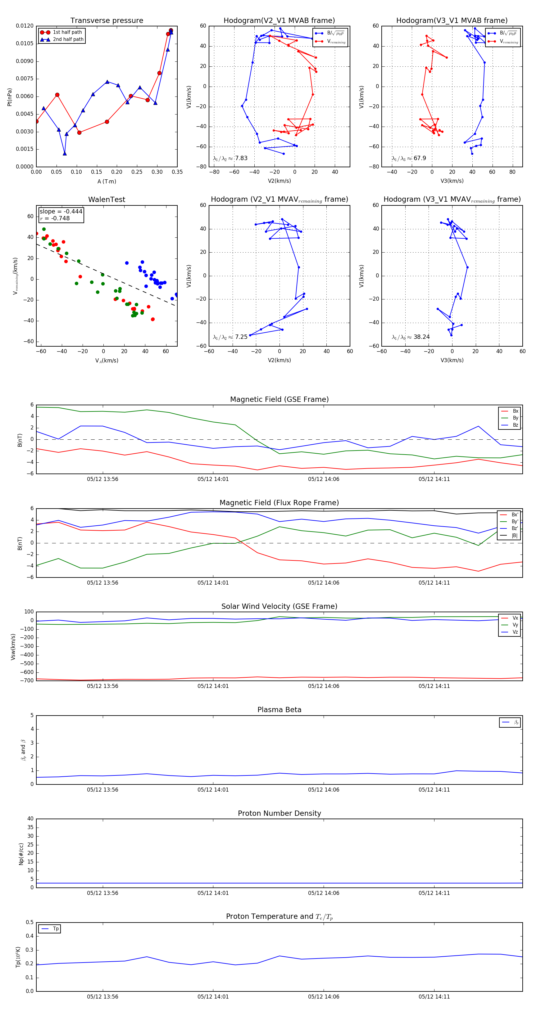
Flux Rope in 2003

Flux Rope Event 2003-05-12 13:53 ~ 2003-05-12 14:15 (23 minutes)


plot