HOME   LIST
‹–   –›

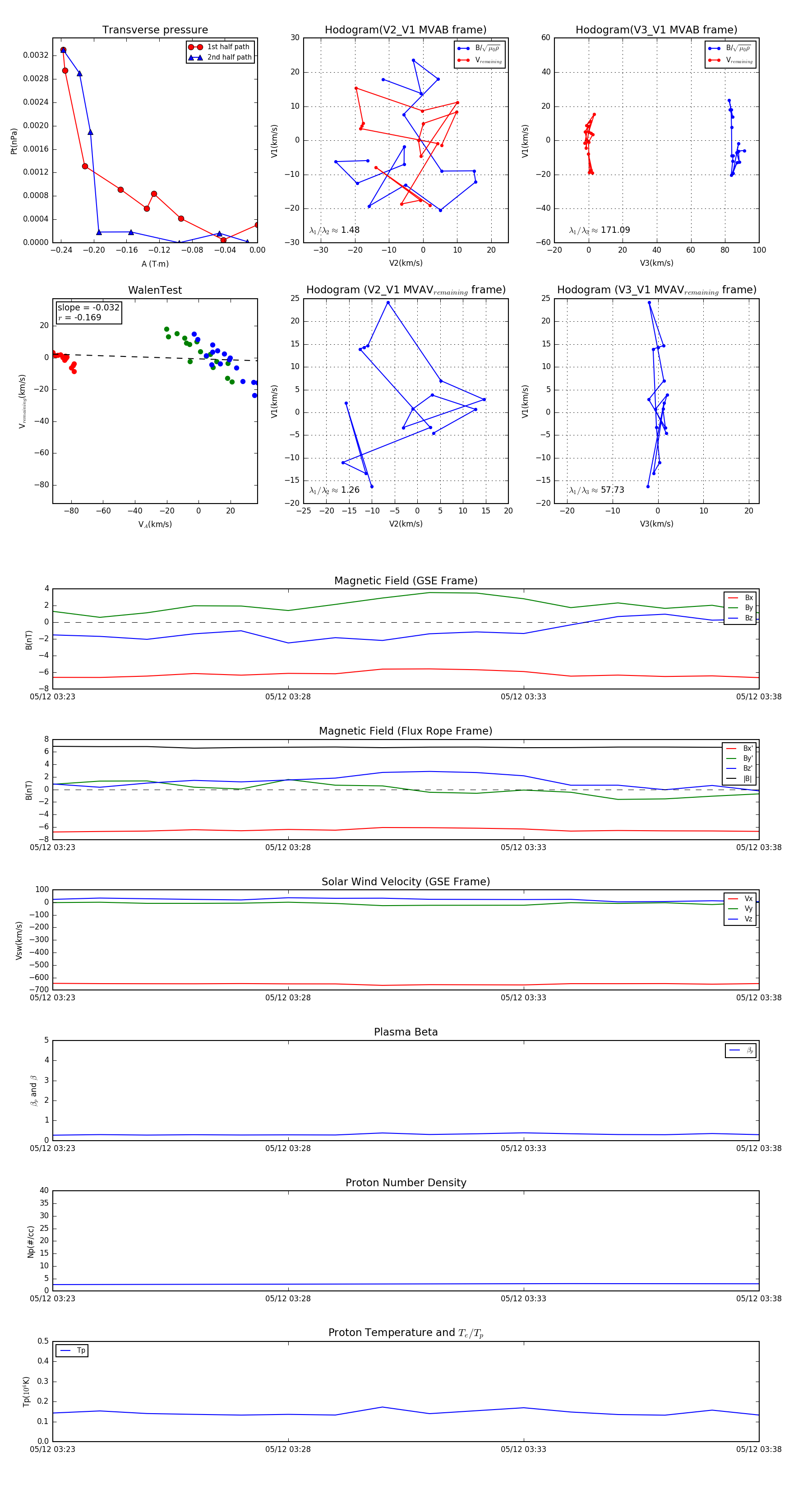
Flux Rope in 2003

Flux Rope Event 2003-05-12 03:23 ~ 2003-05-12 03:38 (16 minutes)


plot