HOME   LIST
‹–   –›

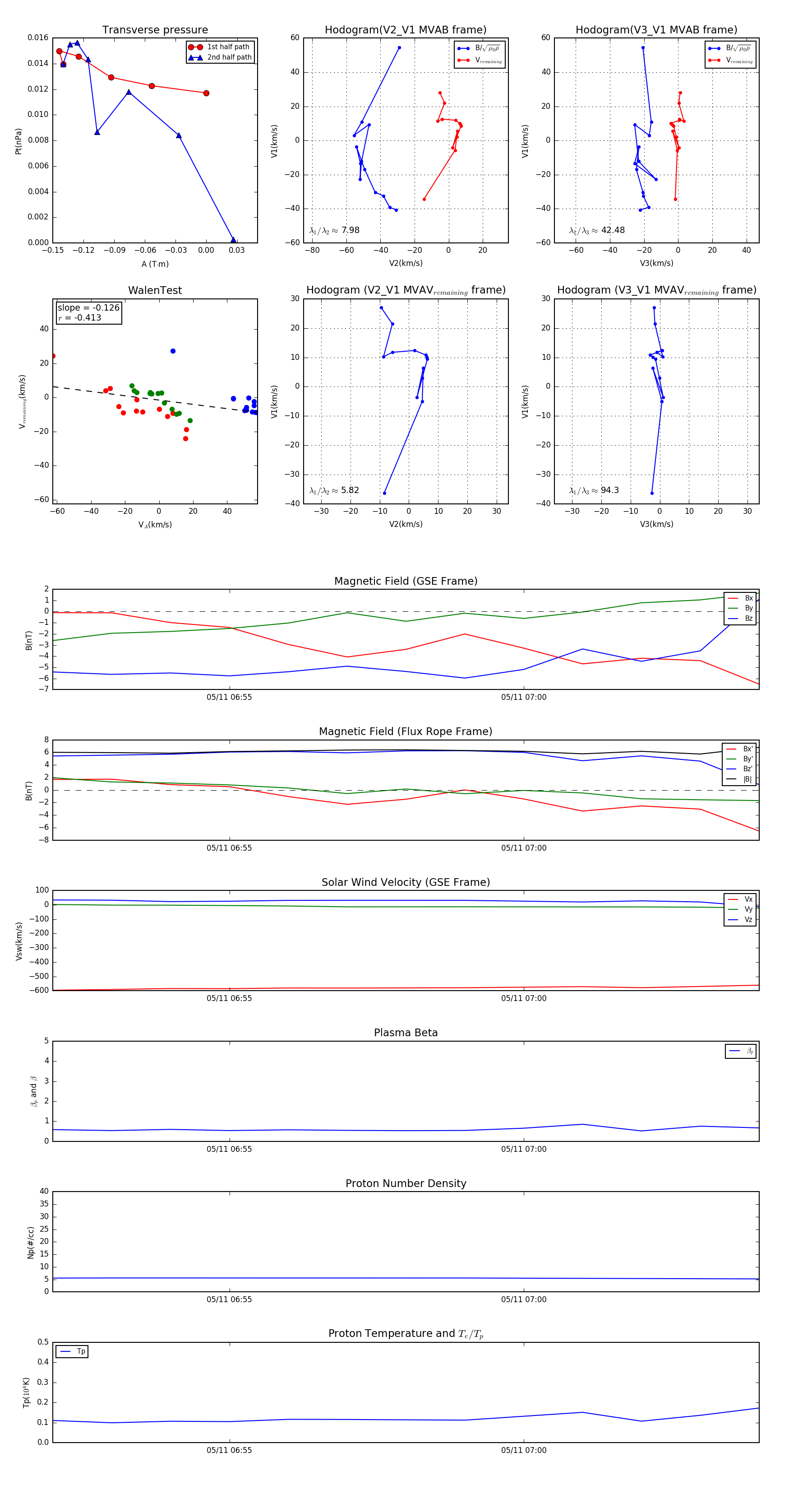
Flux Rope in 2003

Flux Rope Event 2003-05-11 06:52 ~ 2003-05-11 07:04 (13 minutes)


plot