HOME   LIST
‹–   –›

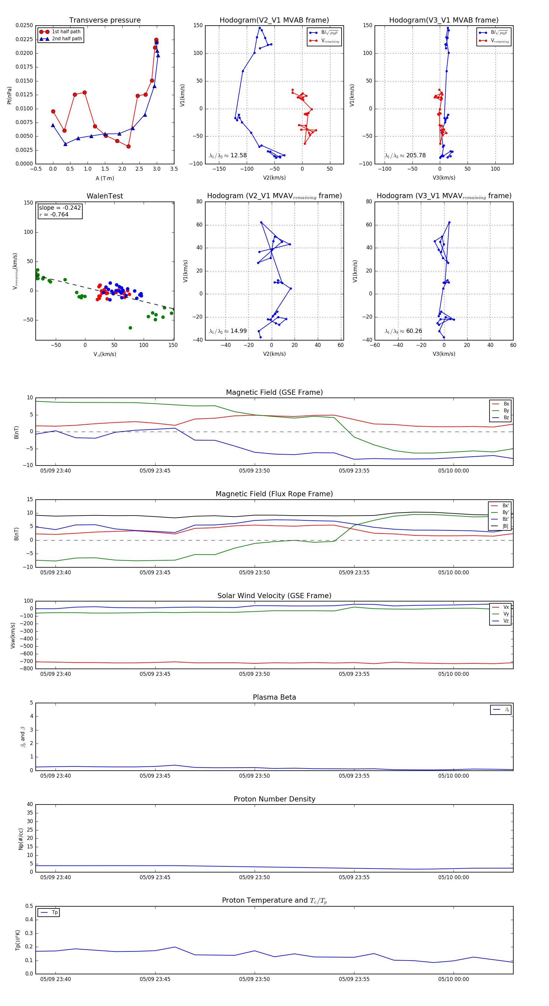
Flux Rope in 2003

Flux Rope Event 2003-05-09 23:39 ~ 2003-05-10 00:03 (25 minutes)


plot