HOME   LIST
‹–   –›

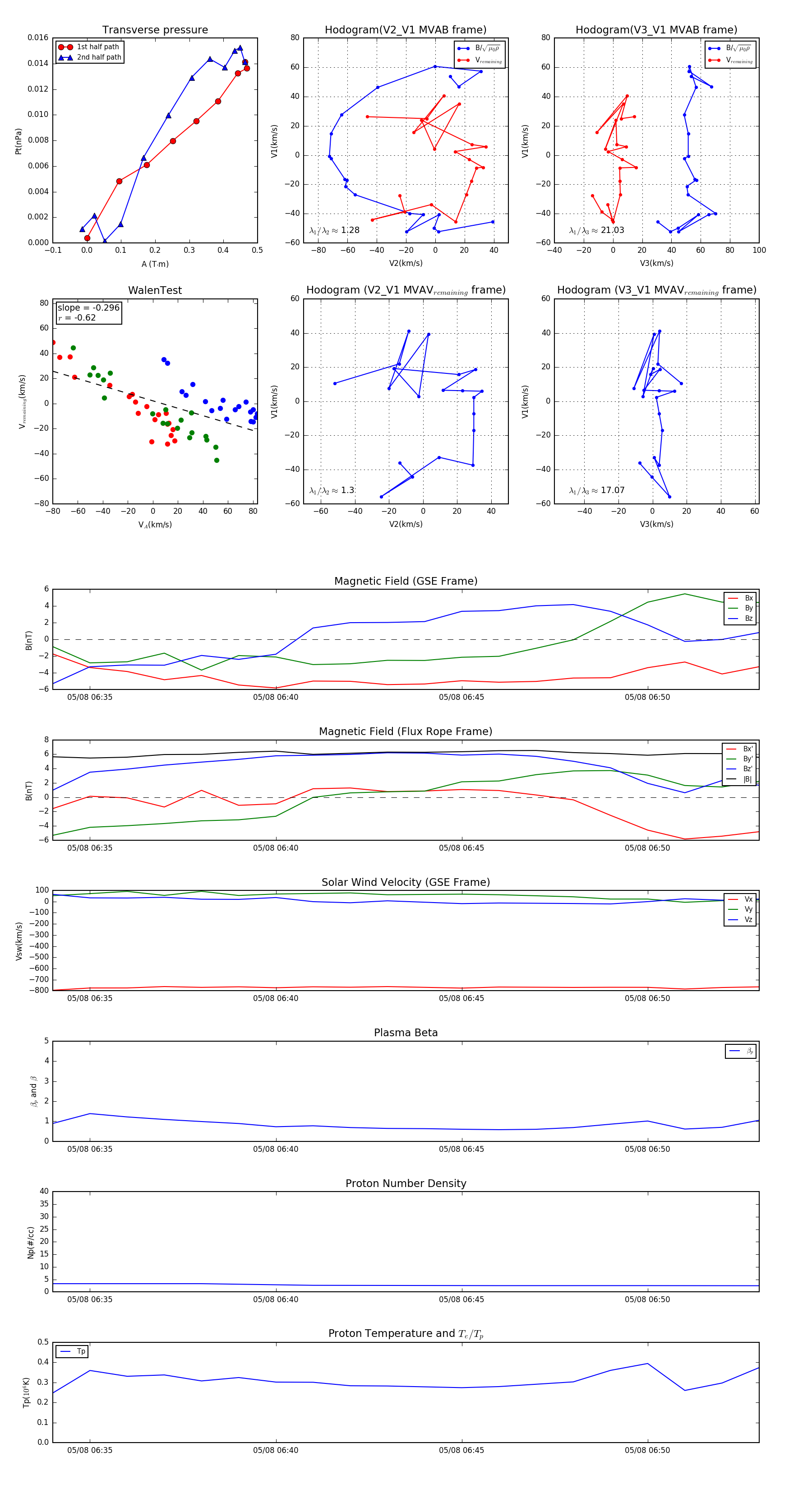
Flux Rope in 2003

Flux Rope Event 2003-05-08 06:34 ~ 2003-05-08 06:53 (20 minutes)


plot