HOME   LIST
‹–   –›

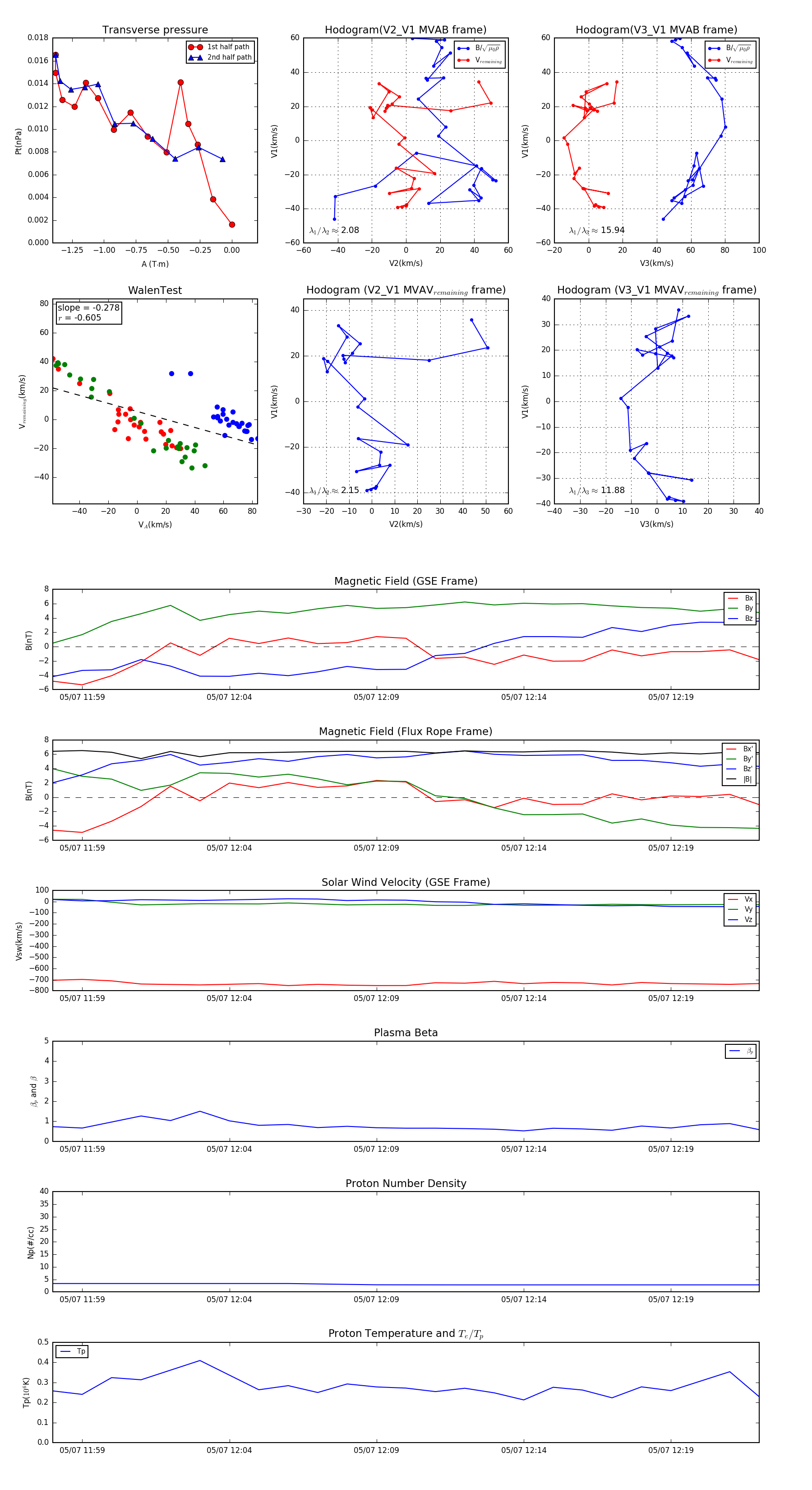
Flux Rope in 2003

Flux Rope Event 2003-05-07 11:58 ~ 2003-05-07 12:22 (25 minutes)


plot