HOME   LIST
‹–   –›

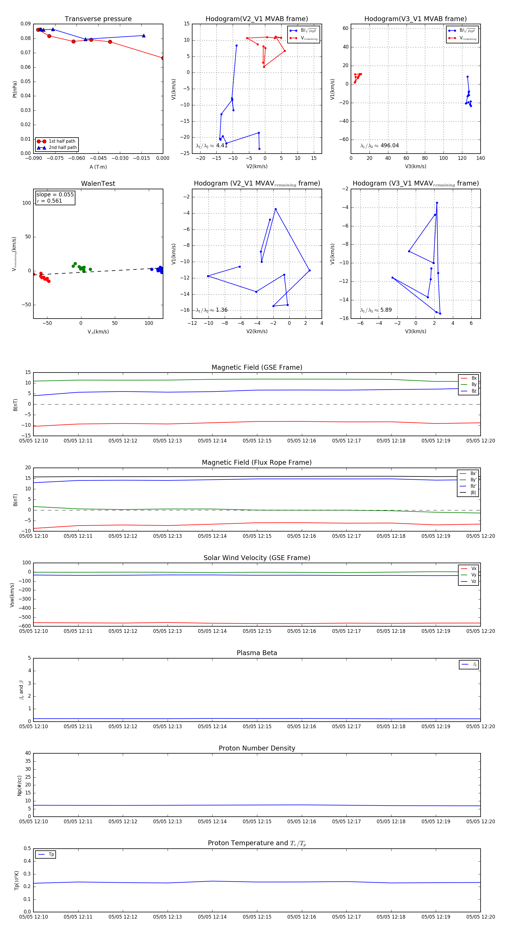
Flux Rope in 2003

Flux Rope Event 2003-05-05 12:10 ~ 2003-05-05 12:20 (11 minutes)


plot