HOME   LIST
‹–   –›

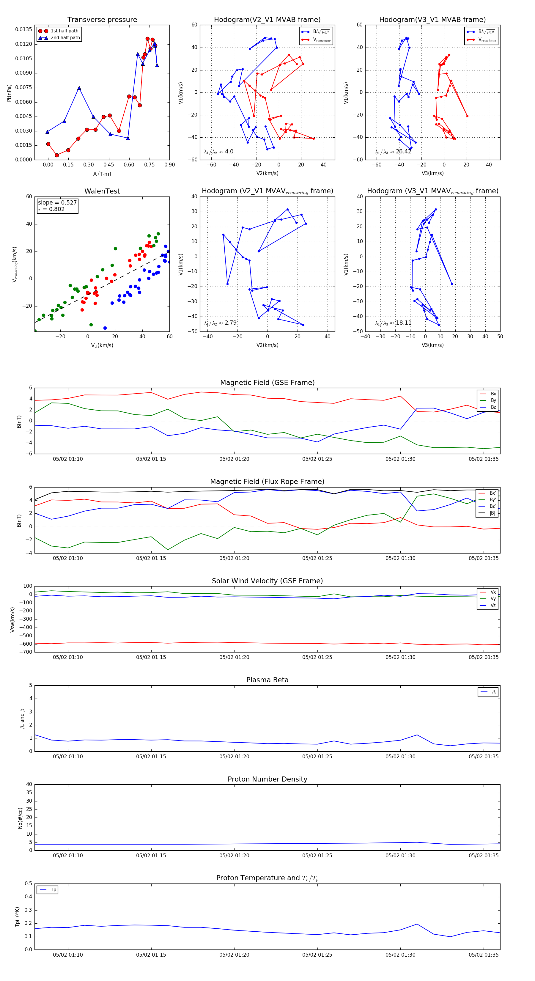
Flux Rope in 2003

Flux Rope Event 2003-05-02 01:08 ~ 2003-05-02 01:36 (29 minutes)


plot