HOME   LIST
‹–   –›

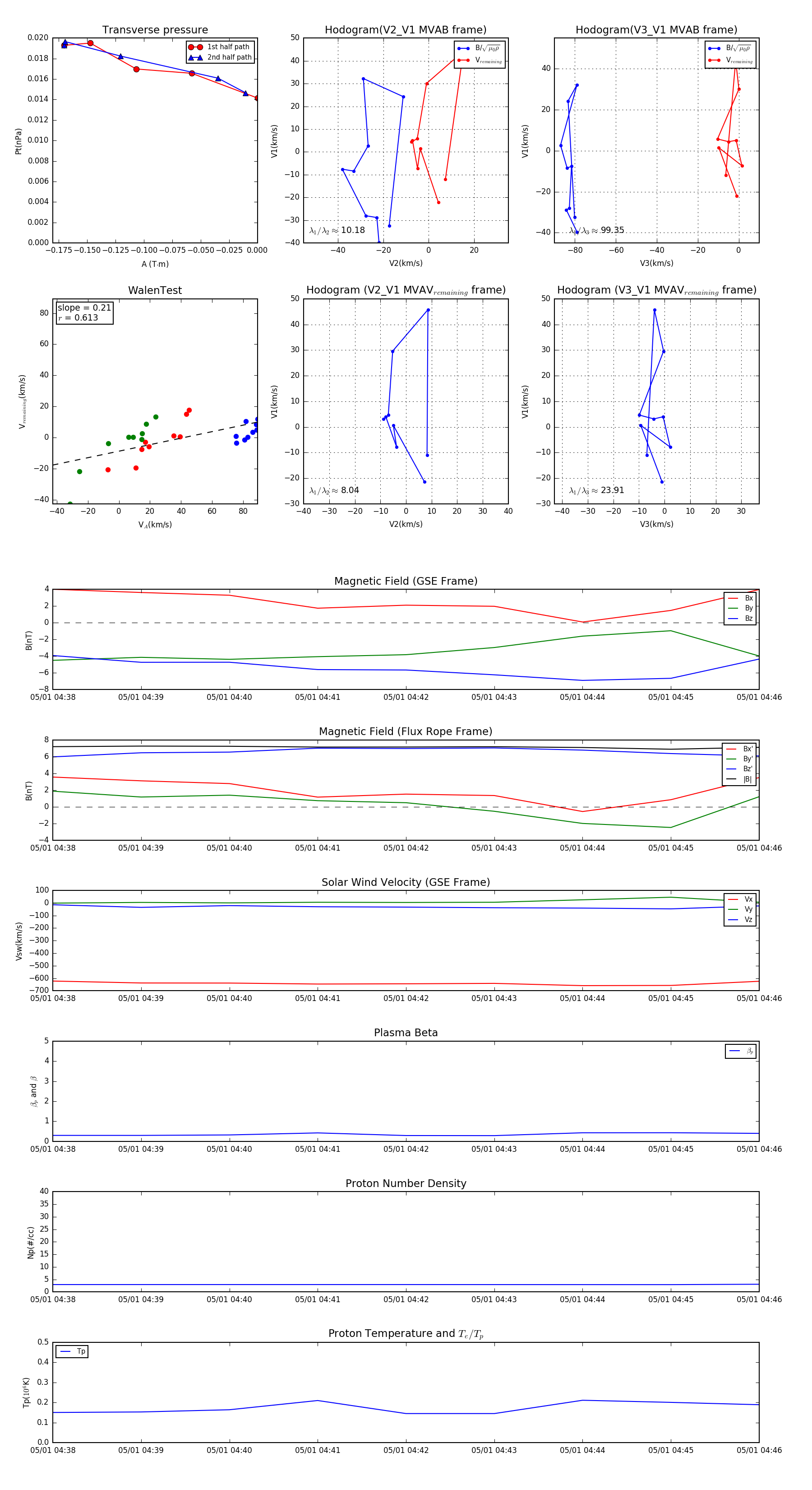
Flux Rope in 2003

Flux Rope Event 2003-05-01 04:38 ~ 2003-05-01 04:46 (9 minutes)


plot