HOME   LIST
‹–   –›

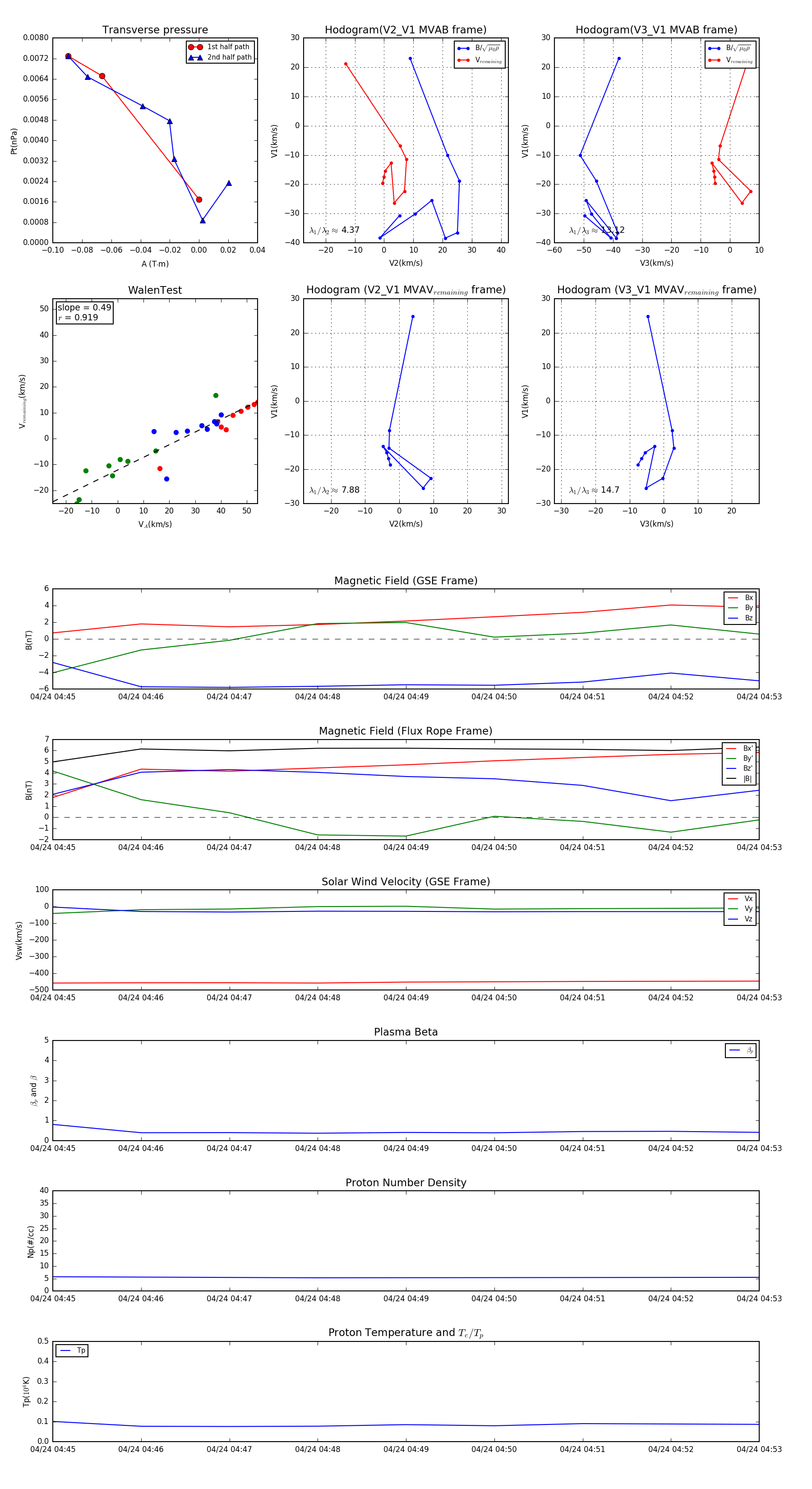
Flux Rope in 2003

Flux Rope Event 2003-04-24 04:45 ~ 2003-04-24 04:53 (9 minutes)


plot