HOME   LIST
‹–   –›

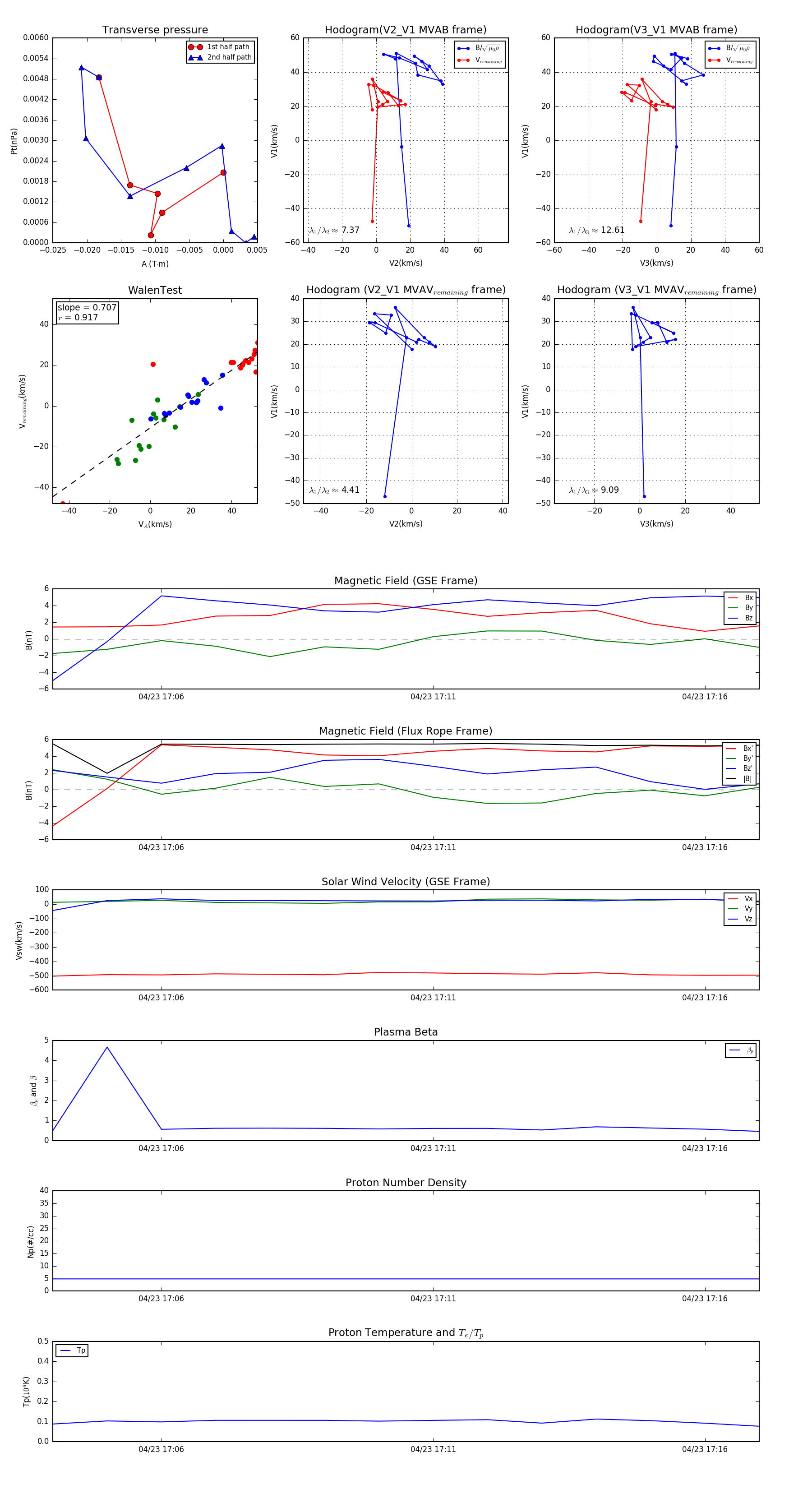
Flux Rope in 2003

Flux Rope Event 2003-04-23 17:04 ~ 2003-04-23 17:17 (14 minutes)


plot