HOME   LIST
‹–   –›

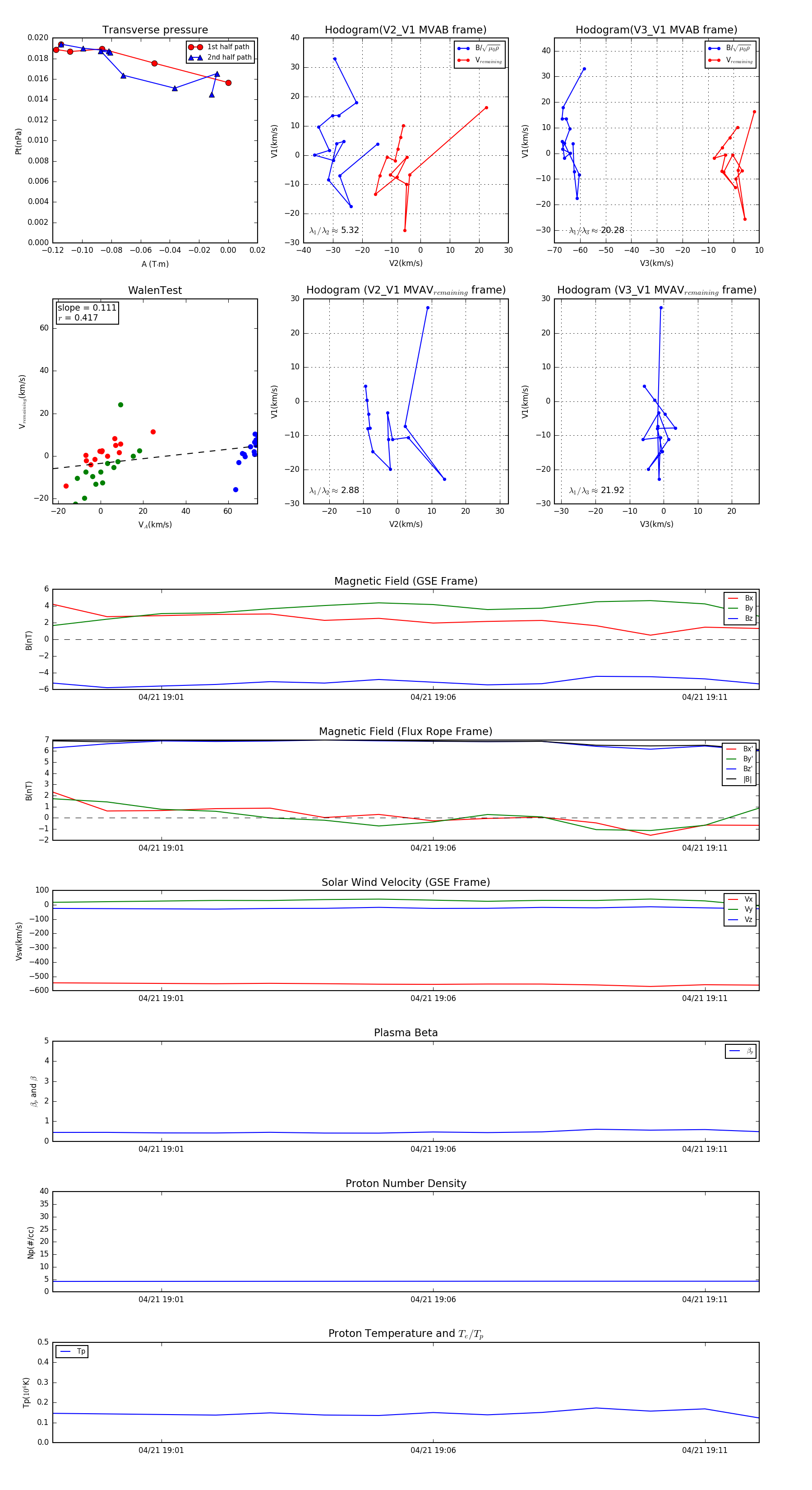
Flux Rope in 2003

Flux Rope Event 2003-04-21 18:59 ~ 2003-04-21 19:12 (14 minutes)


plot