HOME   LIST
‹–   –›

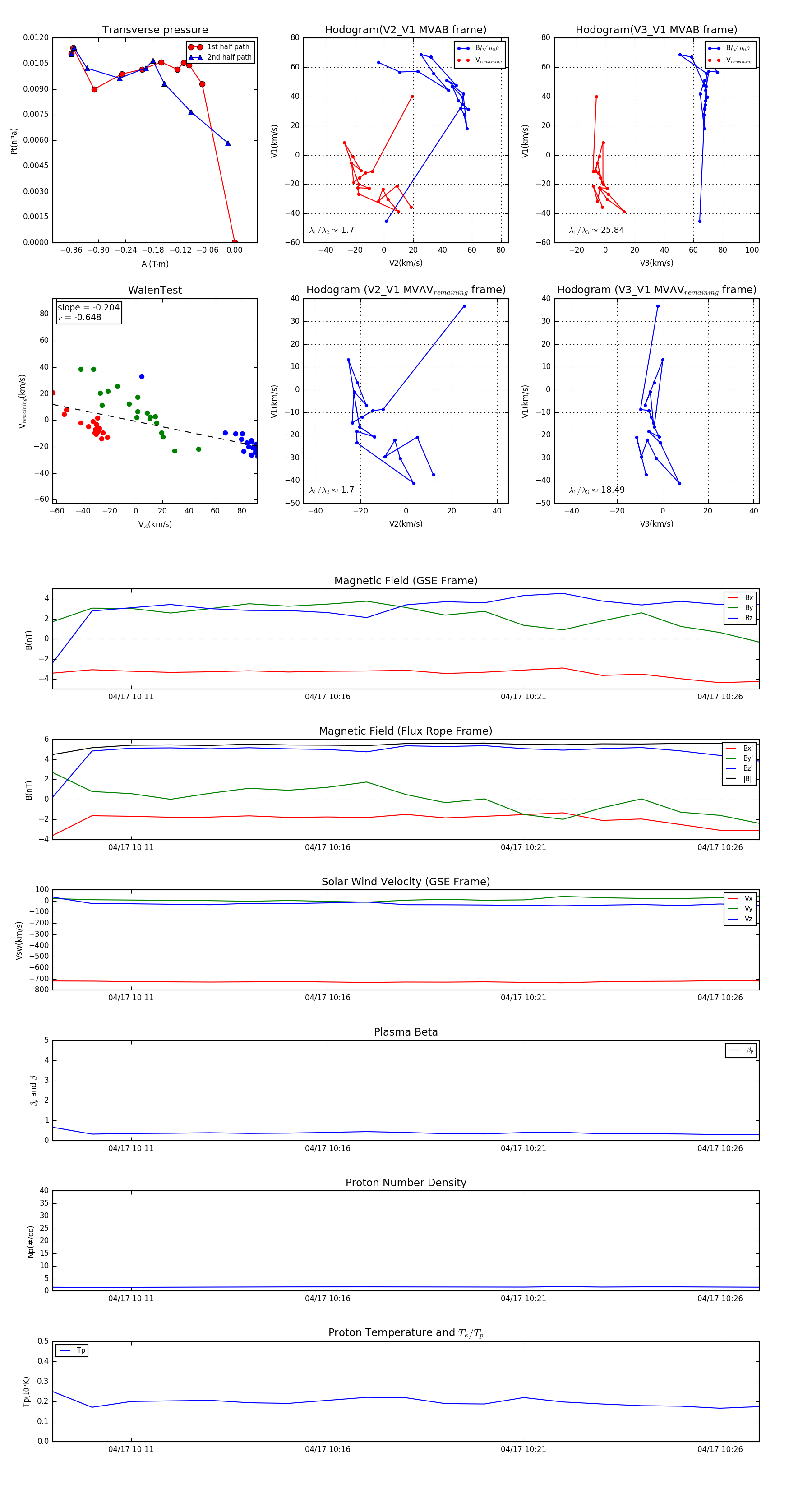
Flux Rope in 2003

Flux Rope Event 2003-04-17 10:09 ~ 2003-04-17 10:27 (19 minutes)


plot