HOME   LIST
‹–   –›

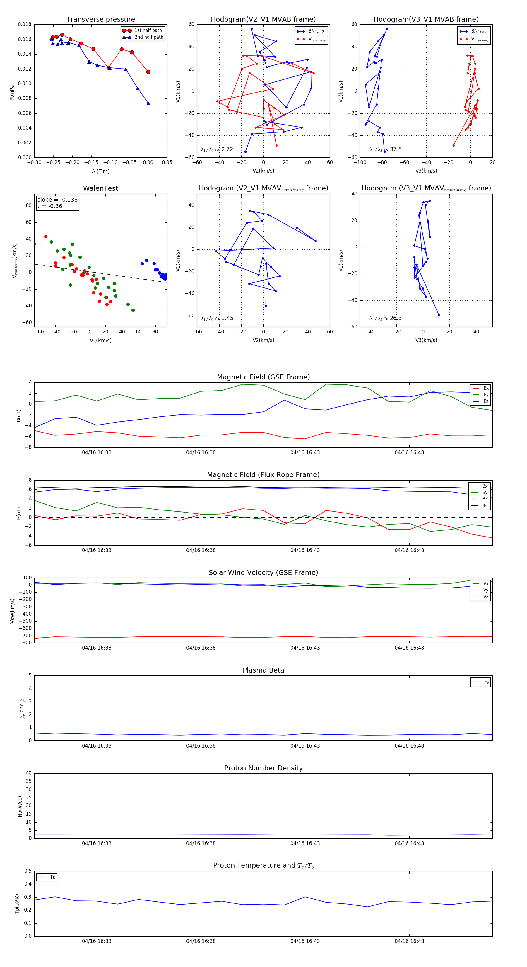
Flux Rope in 2003

Flux Rope Event 2003-04-16 16:30 ~ 2003-04-16 16:52 (23 minutes)


plot