HOME   LIST
‹–   –›

Flux Rope in 2003

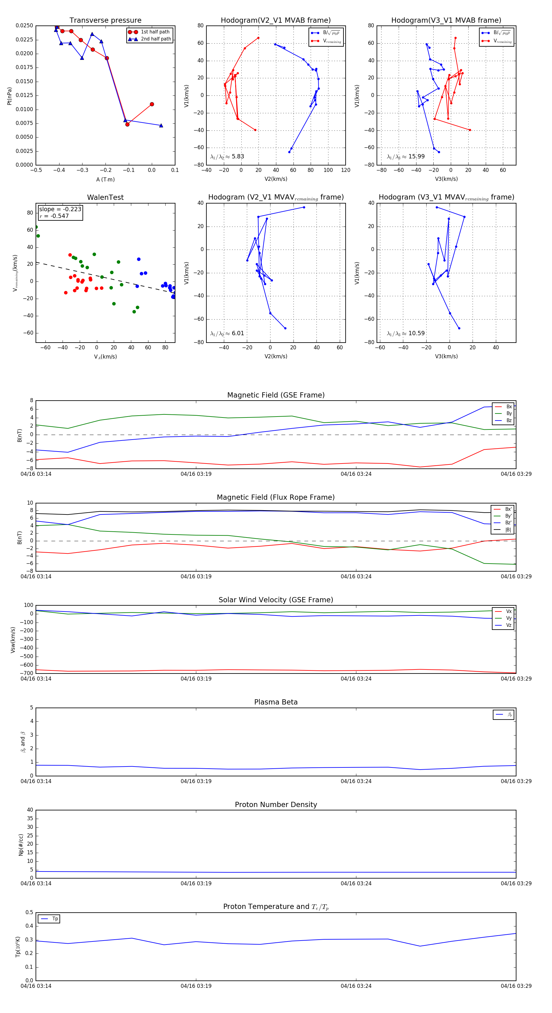
Flux Rope Event 2003-04-16 03:14 ~ 2003-04-16 03:29 (16 minutes)


plot