HOME   LIST
‹–   –›

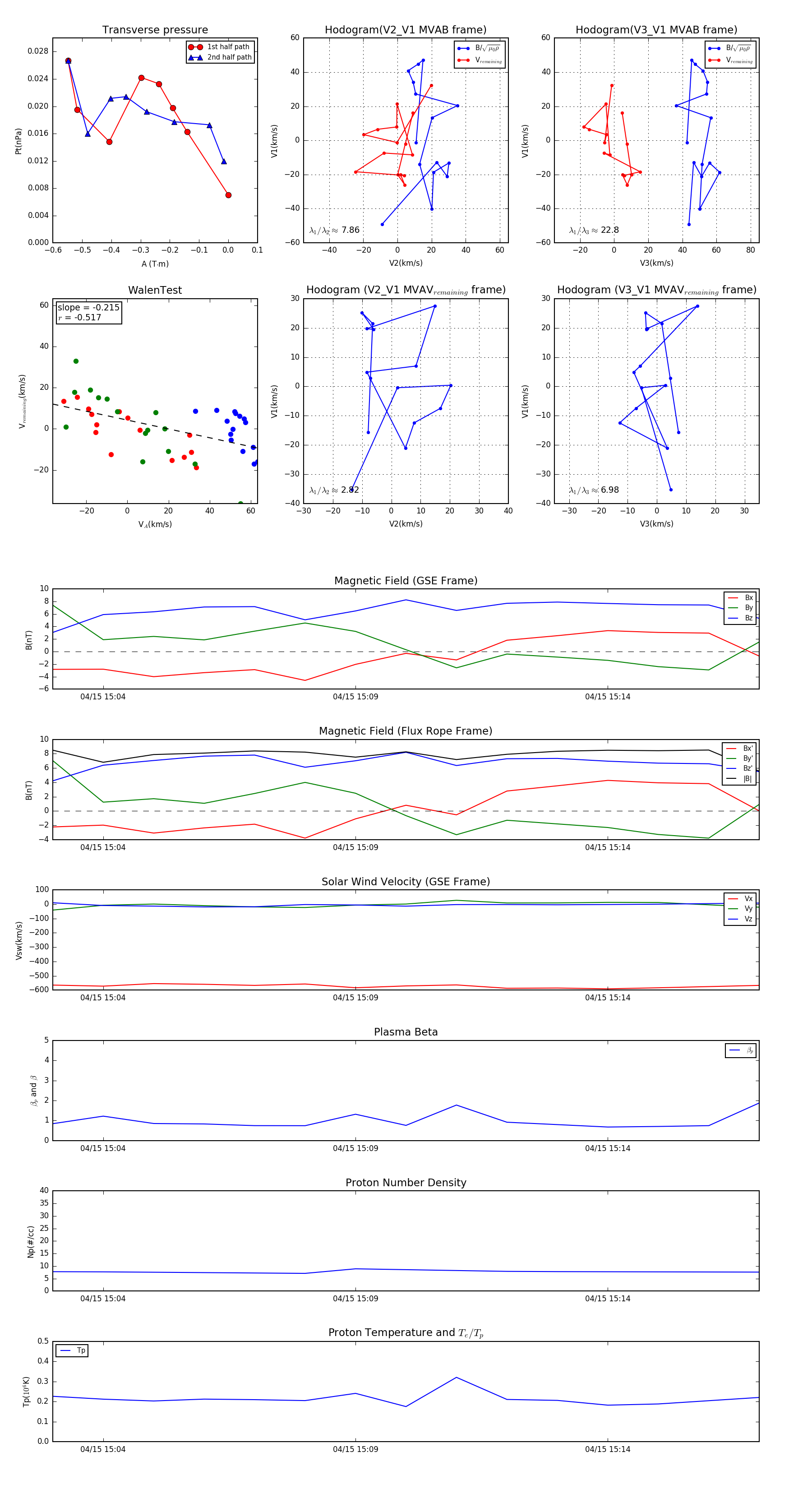
Flux Rope in 2003

Flux Rope Event 2003-04-15 15:03 ~ 2003-04-15 15:17 (15 minutes)


plot