HOME   LIST
‹–   –›

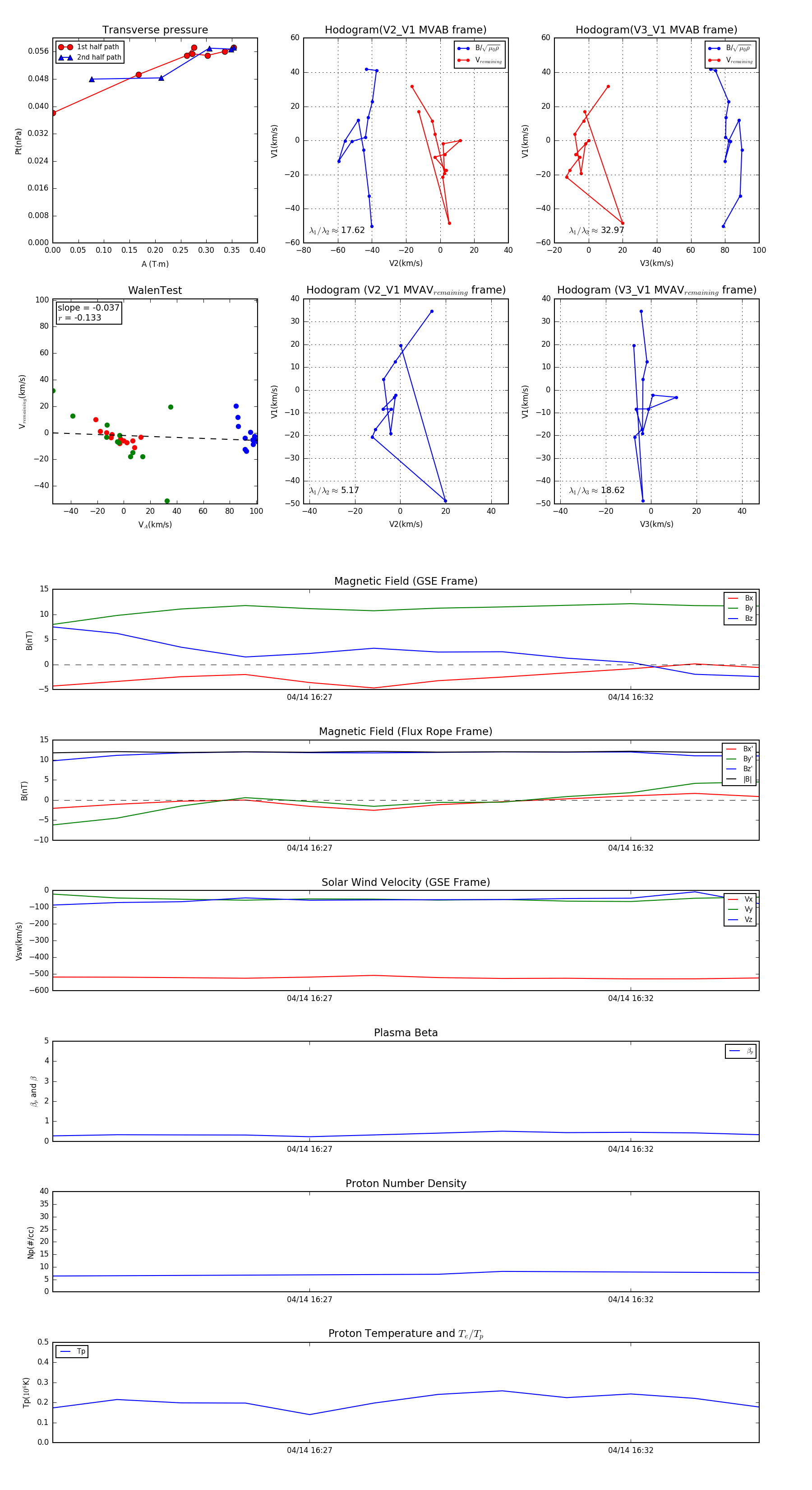
Flux Rope in 2003

Flux Rope Event 2003-04-14 16:23 ~ 2003-04-14 16:34 (12 minutes)


plot