HOME   LIST
‹–   –›

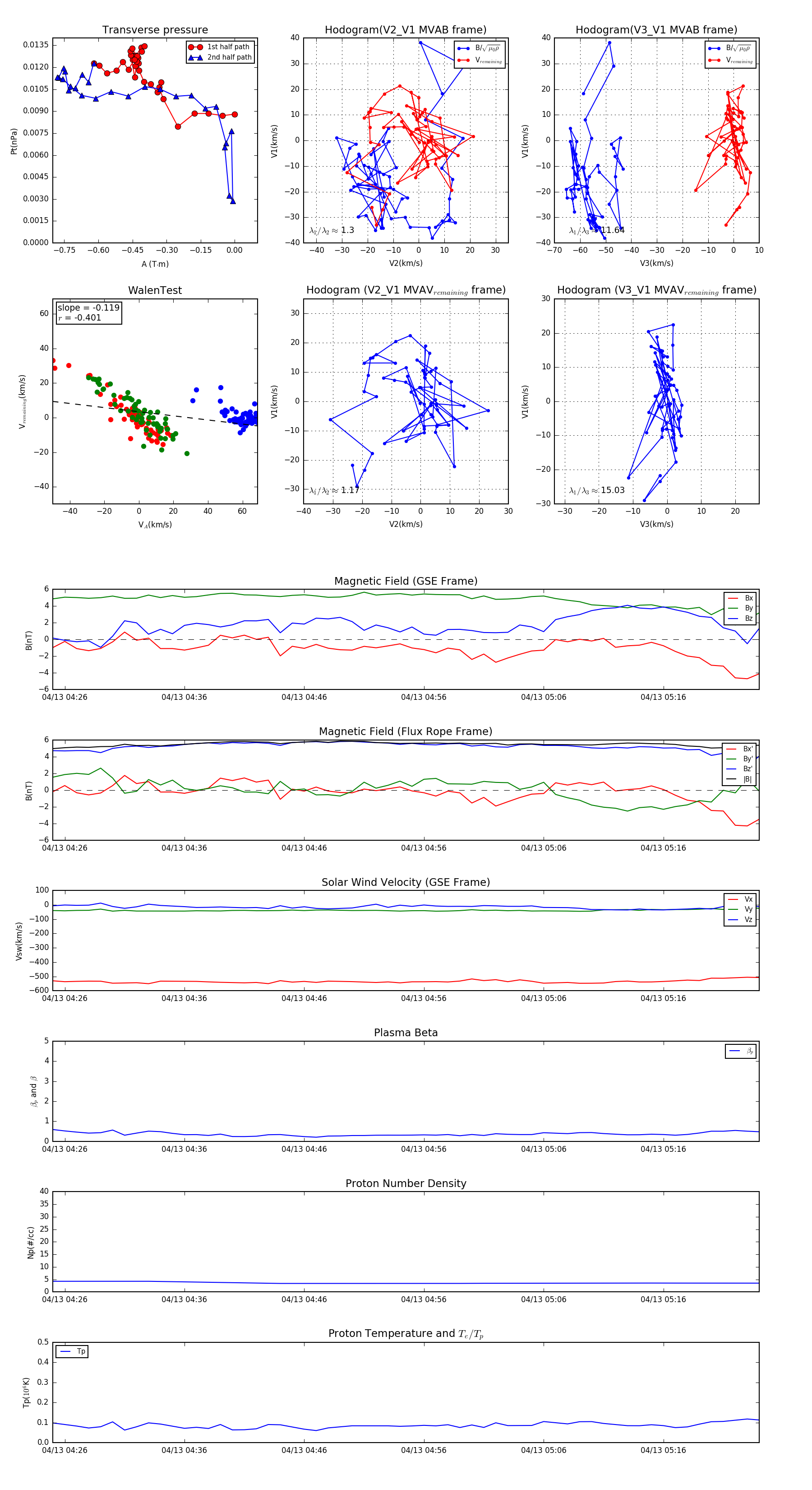
Flux Rope in 2003

Flux Rope Event 2003-04-13 04:25 ~ 2003-04-13 05:24 (60 minutes)


plot