HOME   LIST
‹–   –›

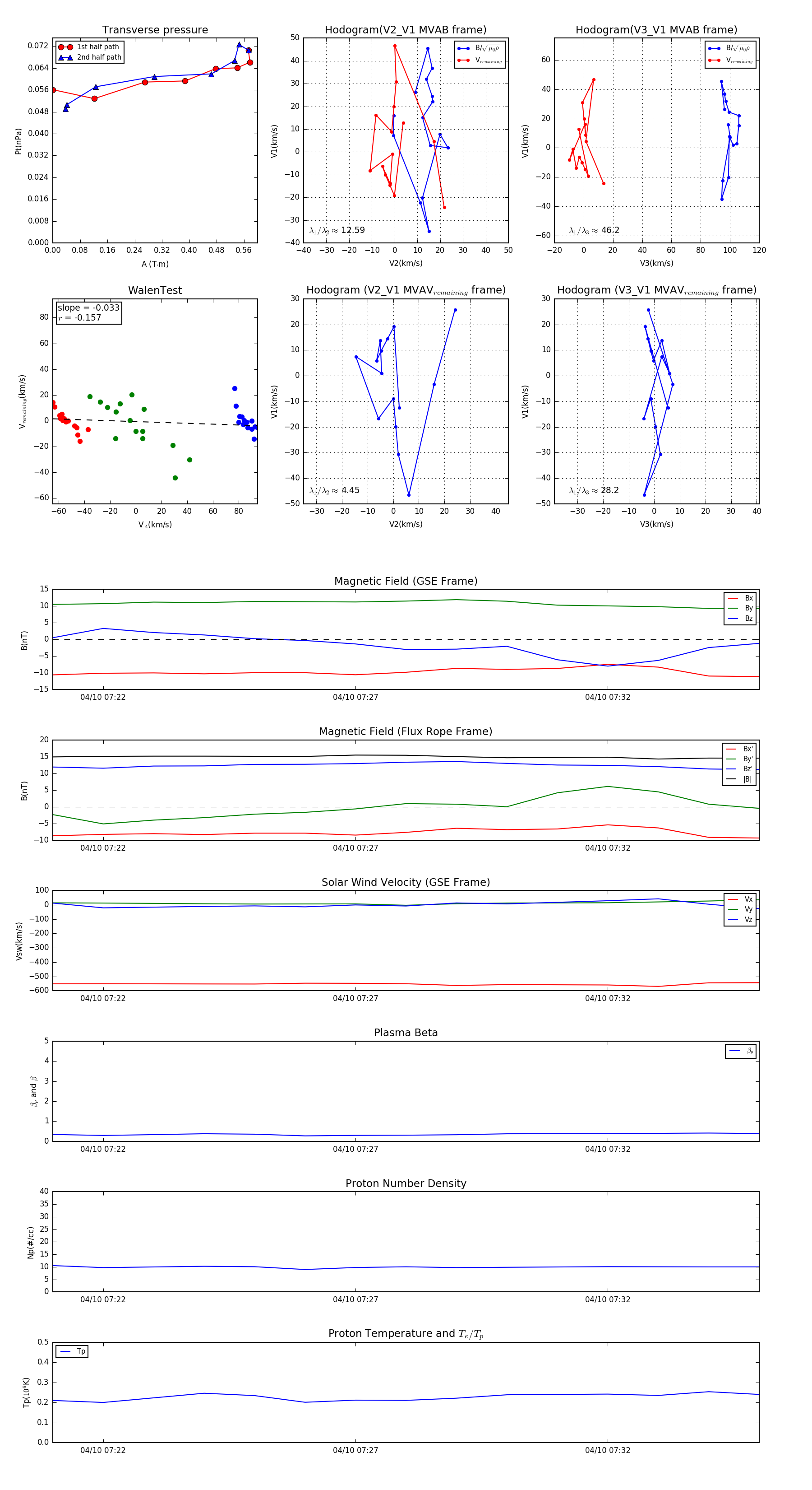
Flux Rope in 2003

Flux Rope Event 2003-04-10 07:21 ~ 2003-04-10 07:35 (15 minutes)


plot