HOME   LIST
‹–   –›

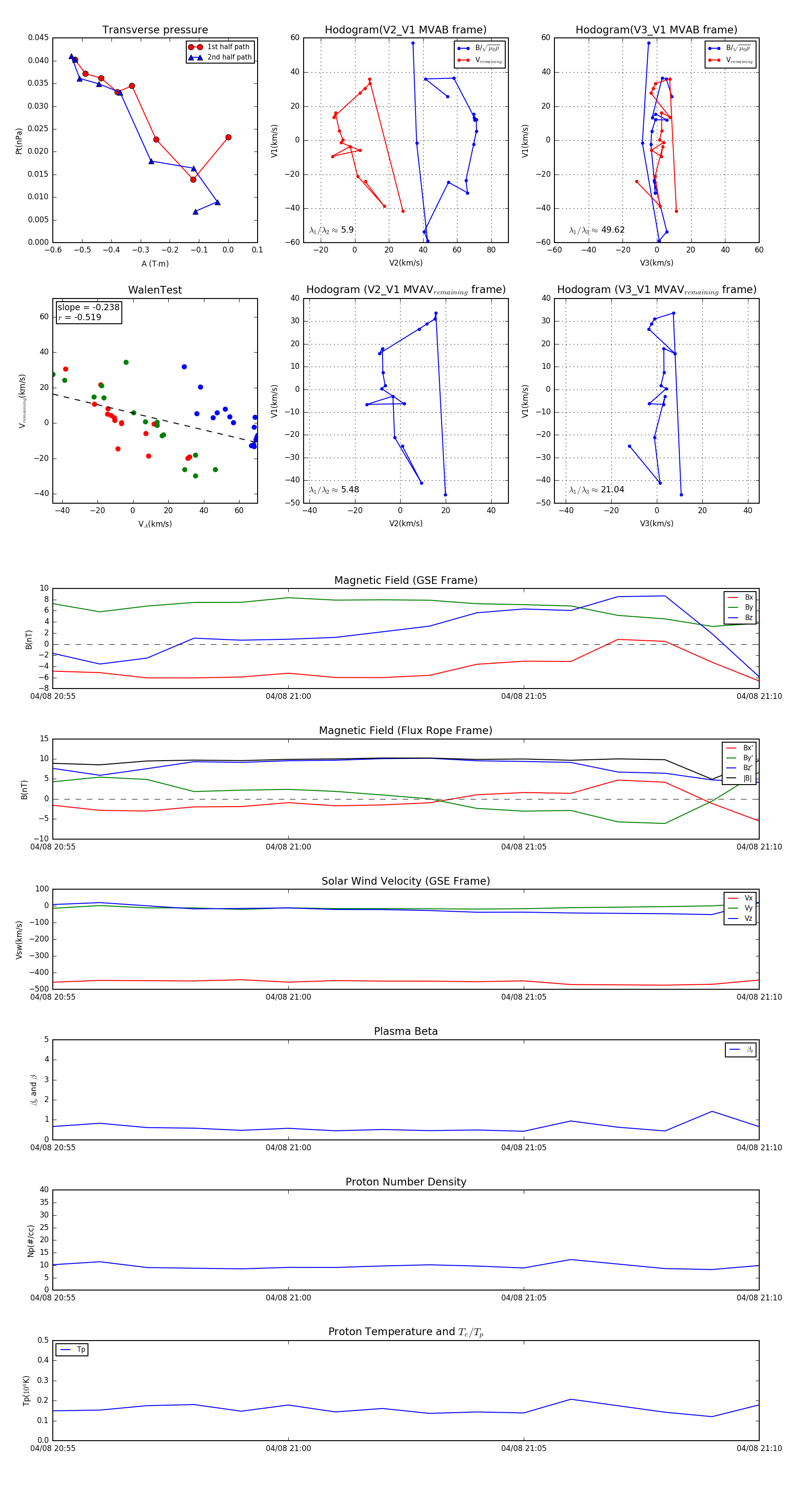
Flux Rope in 2003

Flux Rope Event 2003-04-08 20:55 ~ 2003-04-08 21:10 (16 minutes)


plot