HOME   LIST
‹–   –›

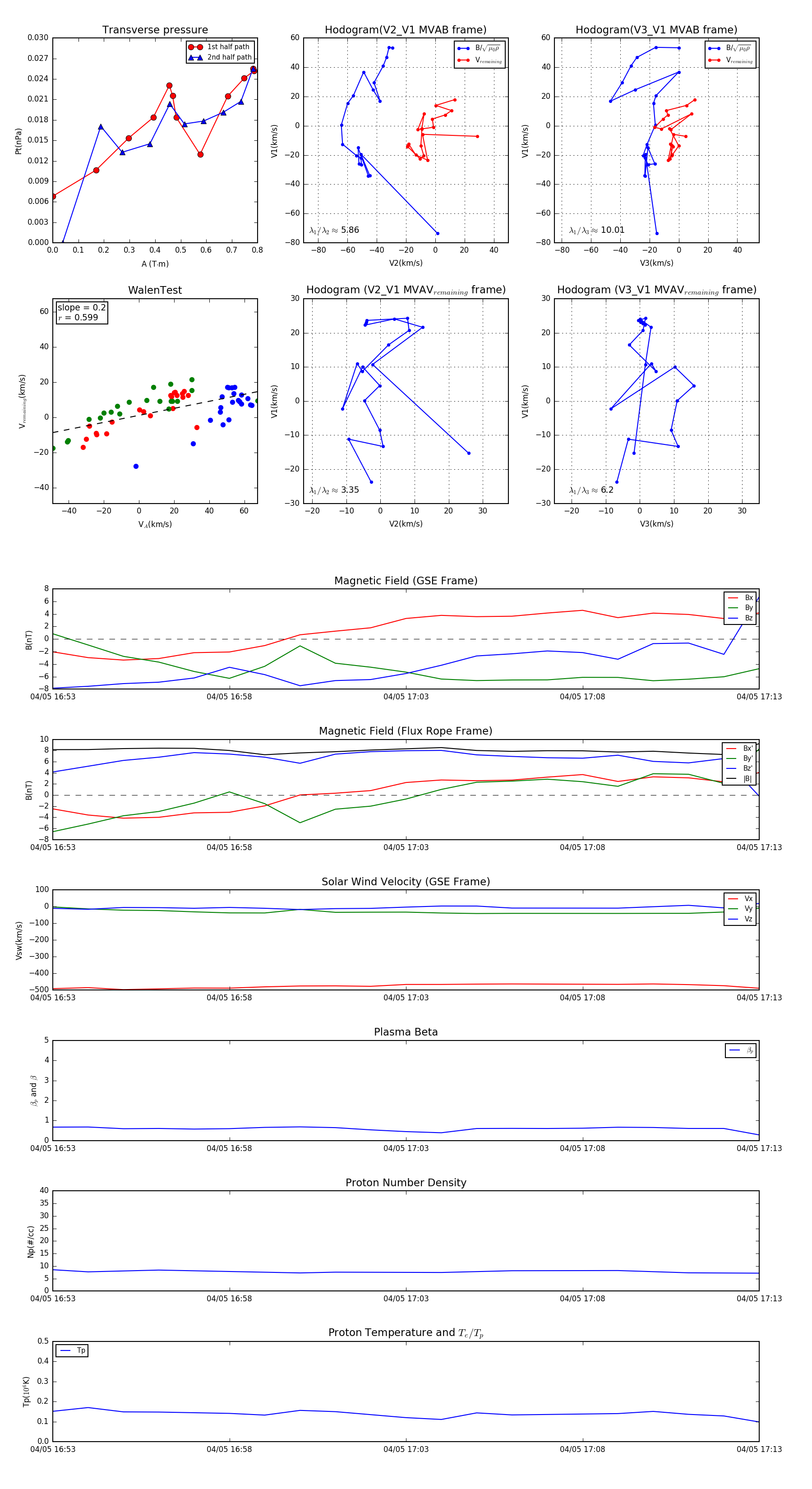
Flux Rope in 2003

Flux Rope Event 2003-04-05 16:53 ~ 2003-04-05 17:13 (21 minutes)


plot