HOME   LIST
‹–   –›

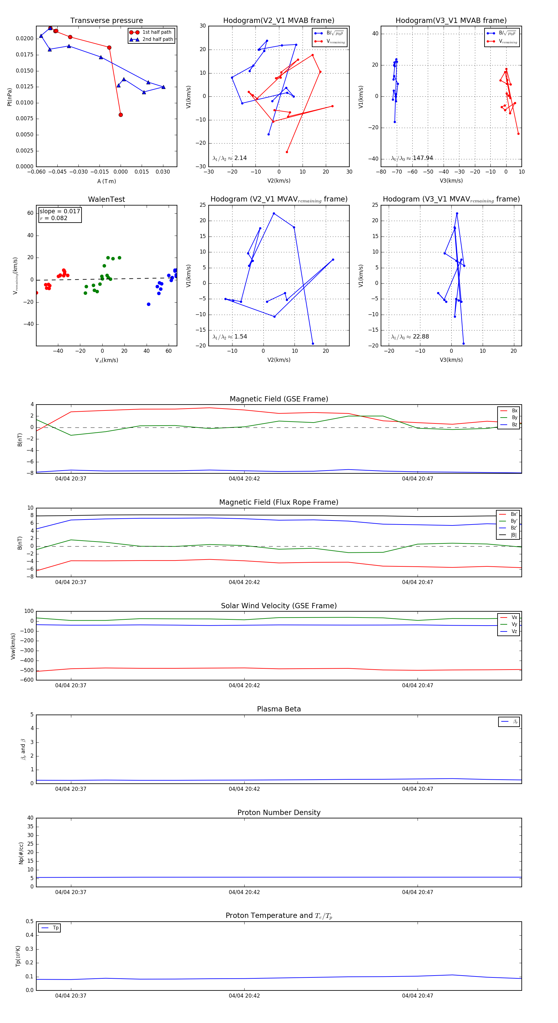
Flux Rope in 2003

Flux Rope Event 2003-04-04 20:36 ~ 2003-04-04 20:50 (15 minutes)


plot