HOME   LIST
‹–   –›

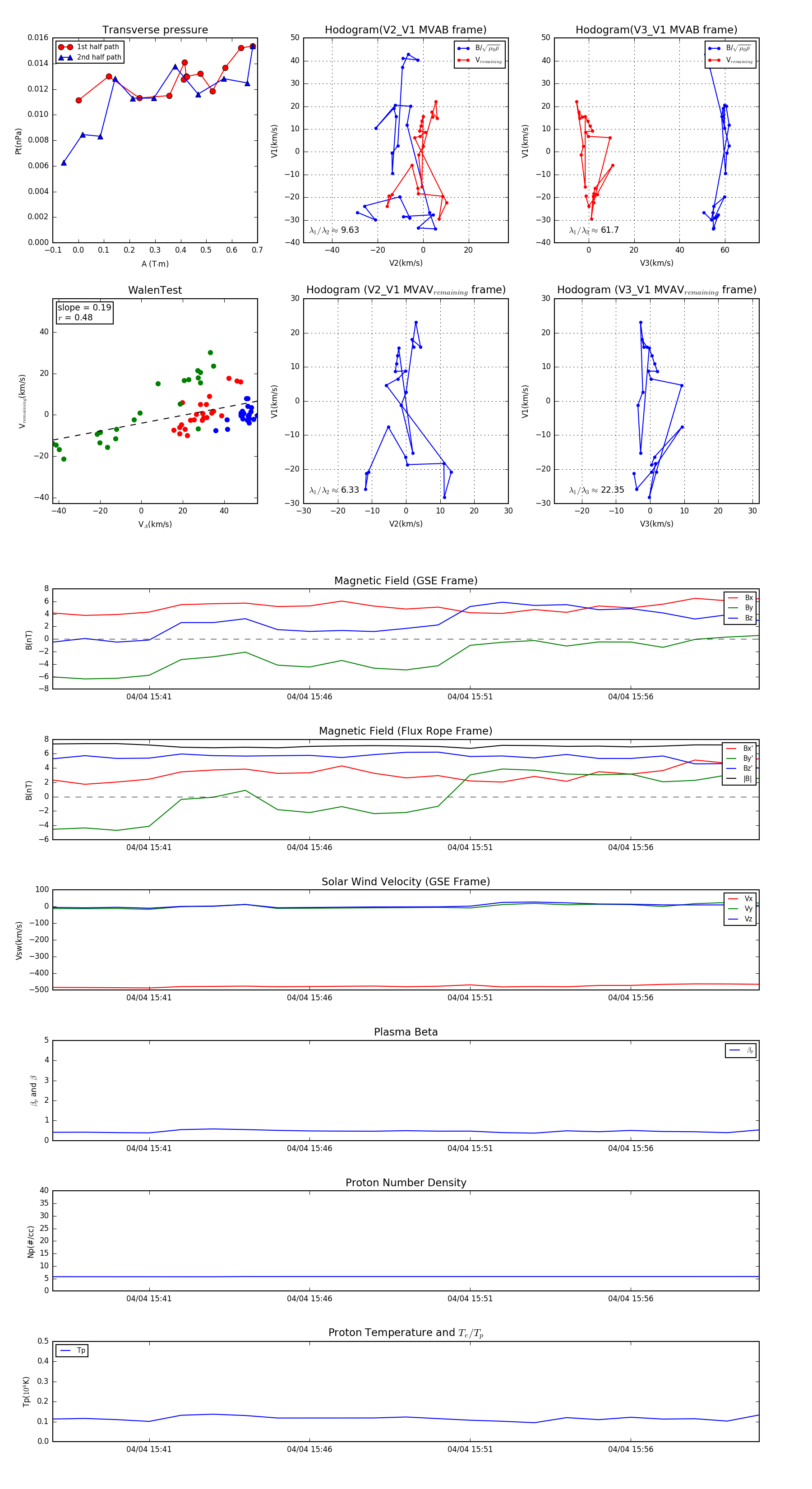
Flux Rope in 2003

Flux Rope Event 2003-04-04 15:38 ~ 2003-04-04 16:00 (23 minutes)


plot