HOME   LIST
‹–   –›

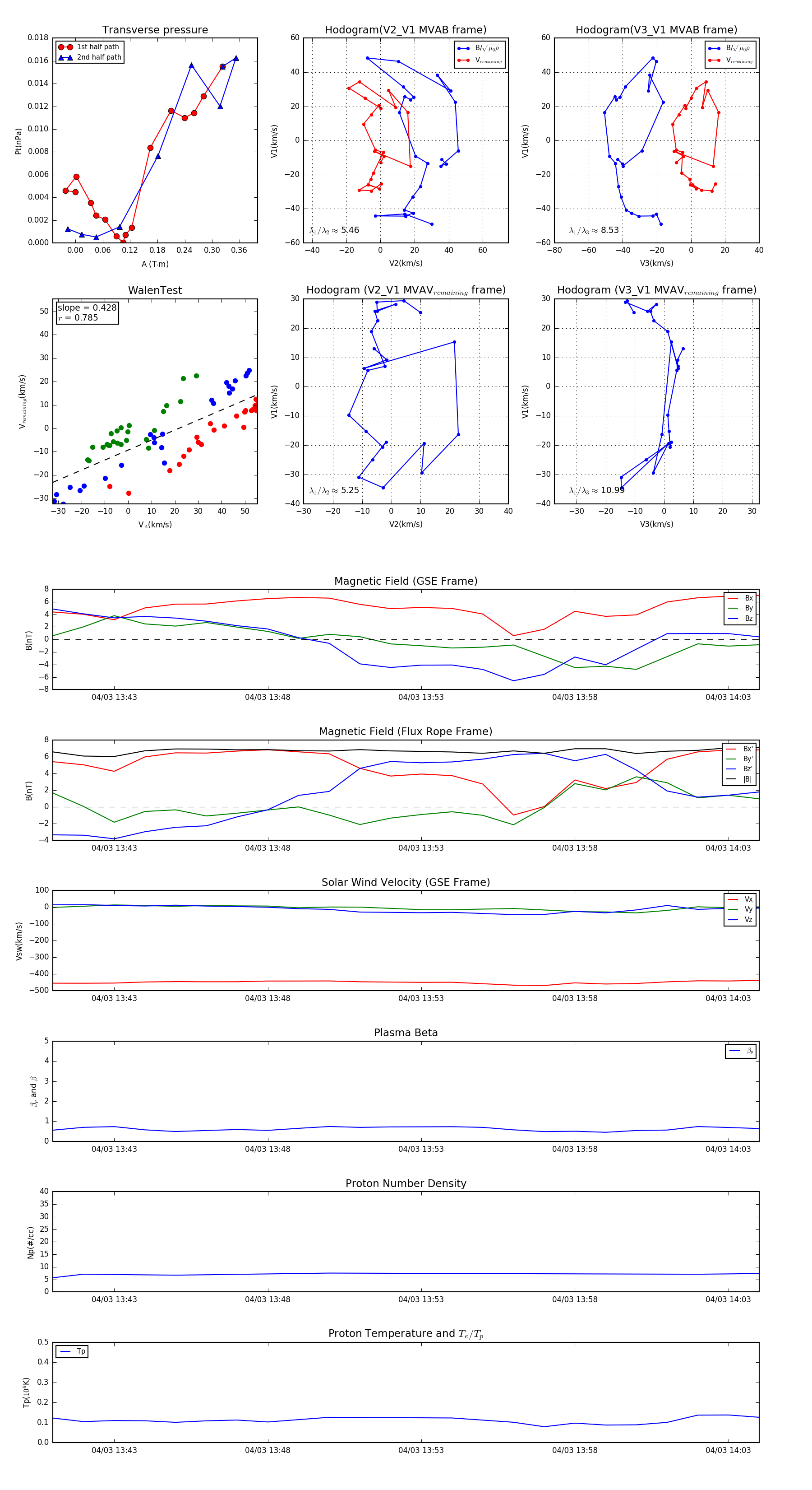
Flux Rope in 2003

Flux Rope Event 2003-04-03 13:41 ~ 2003-04-03 14:04 (24 minutes)


plot