HOME   LIST
‹–   –›

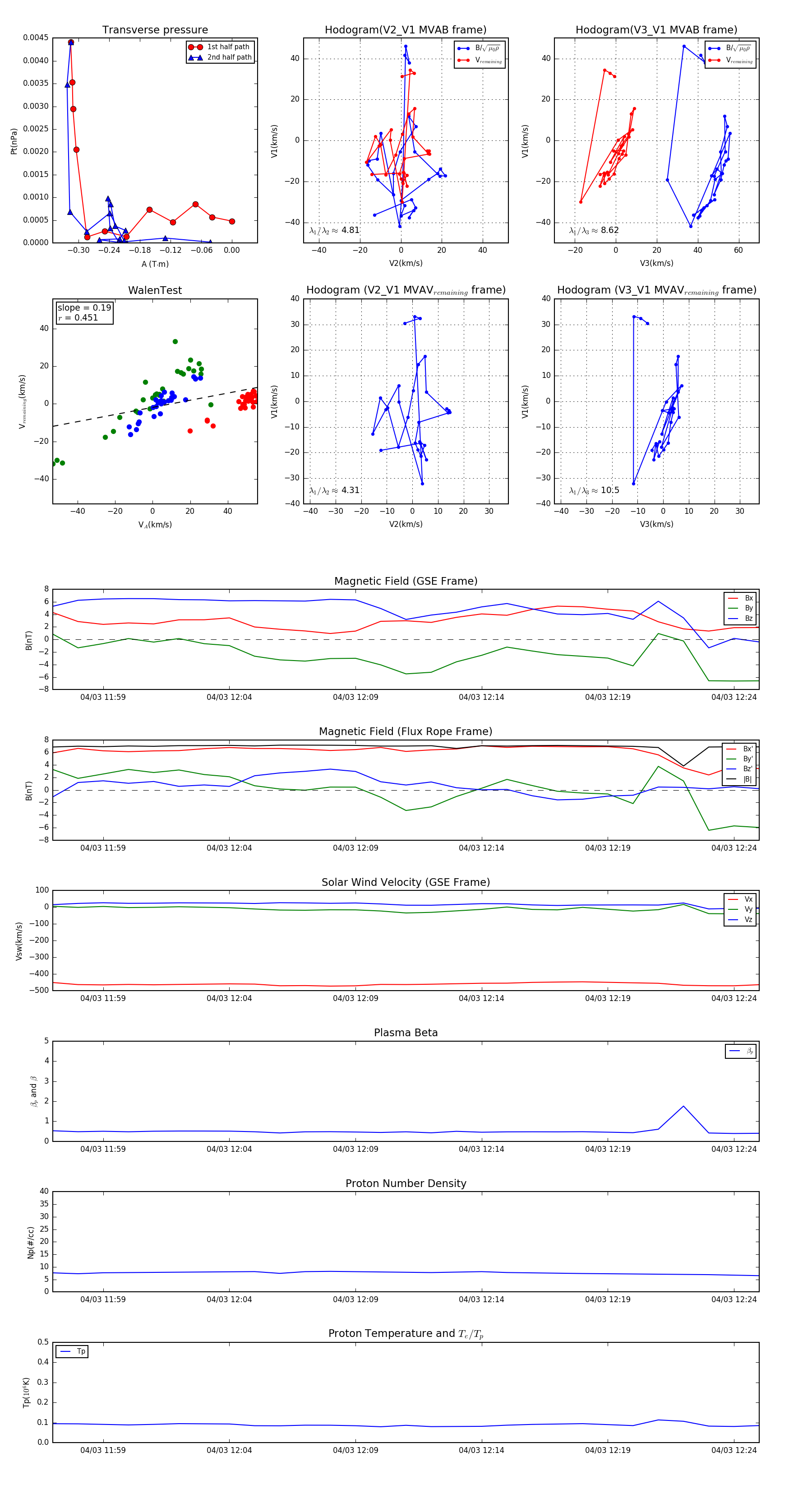
Flux Rope in 2003

Flux Rope Event 2003-04-03 11:57 ~ 2003-04-03 12:25 (29 minutes)


plot