HOME   LIST
‹–   –›

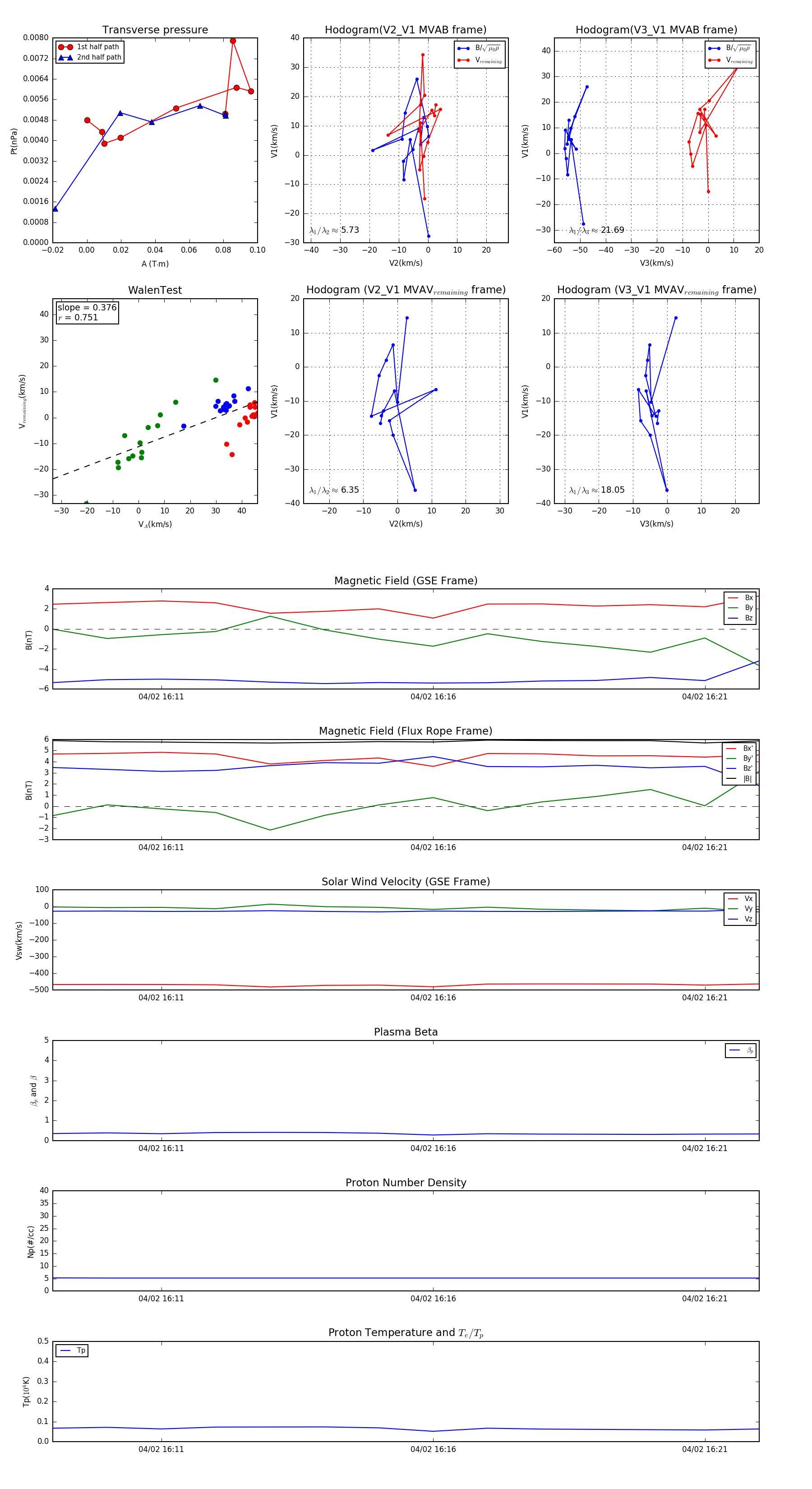
Flux Rope in 2003

Flux Rope Event 2003-04-02 16:09 ~ 2003-04-02 16:22 (14 minutes)


plot