HOME   LIST
‹–   –›

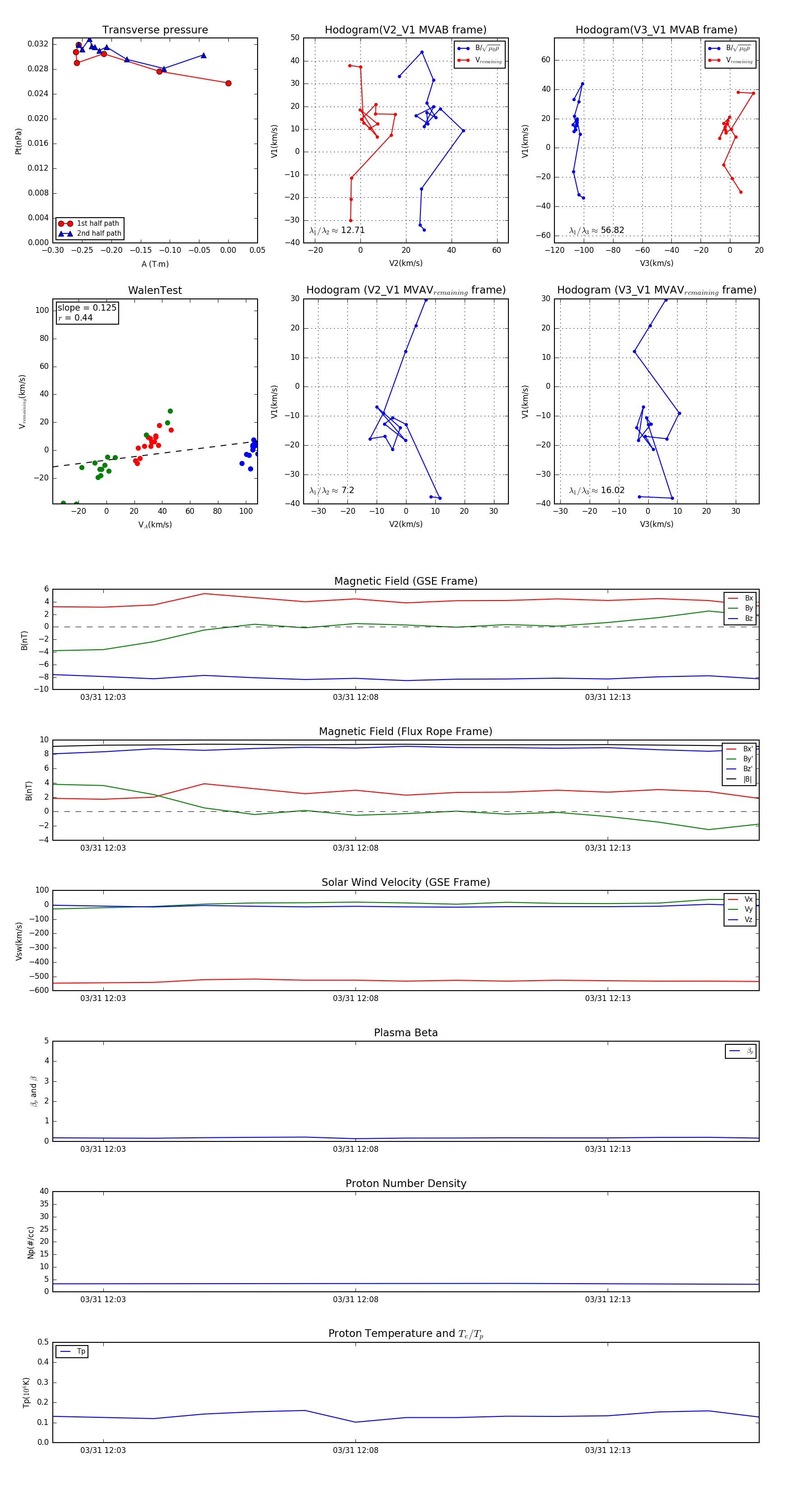
Flux Rope in 2003

Flux Rope Event 2003-03-31 12:02 ~ 2003-03-31 12:16 (15 minutes)


plot