HOME   LIST
‹–   –›

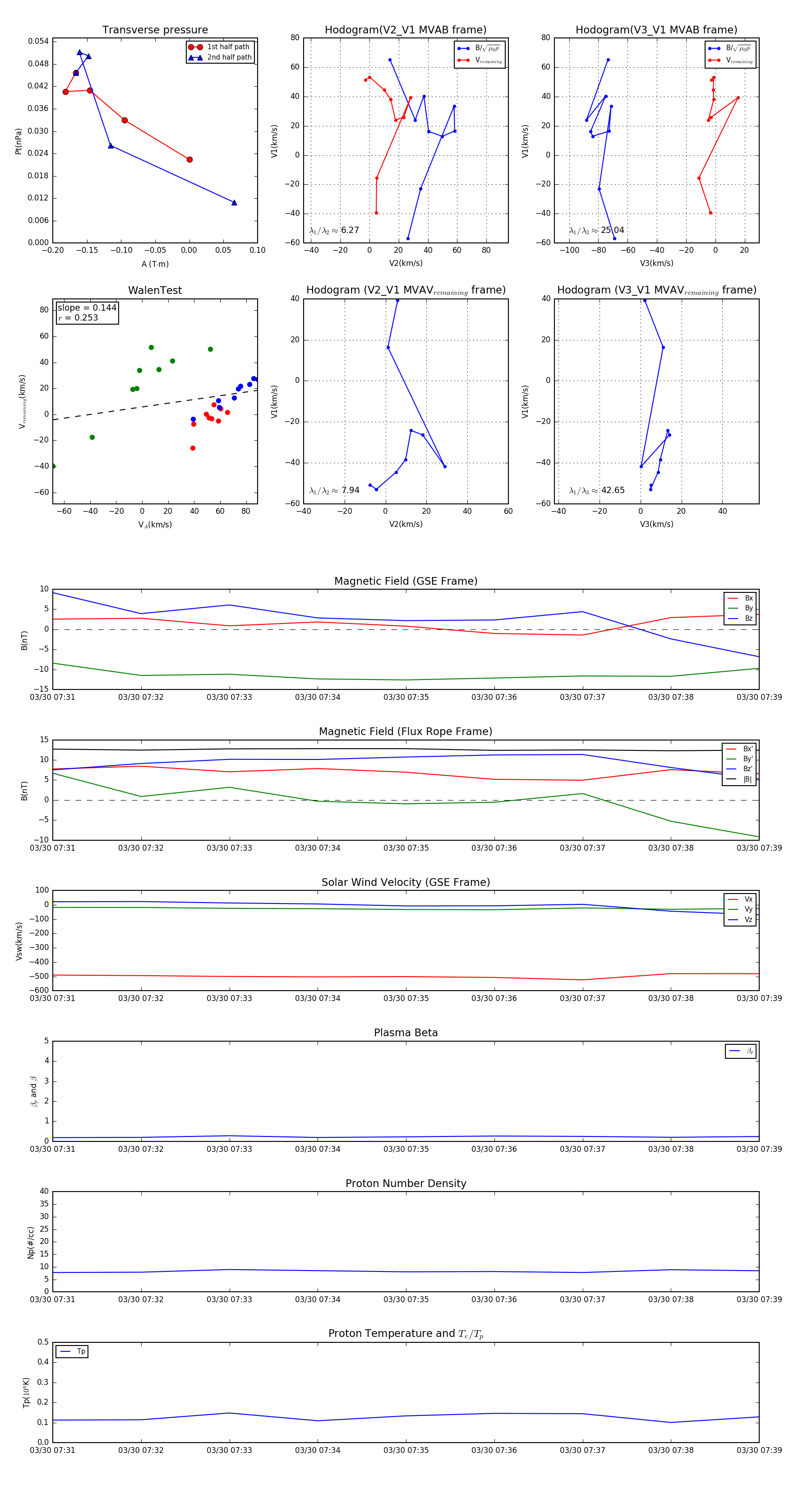
Flux Rope in 2003

Flux Rope Event 2003-03-30 07:31 ~ 2003-03-30 07:39 (9 minutes)


plot