HOME   LIST
‹–   –›

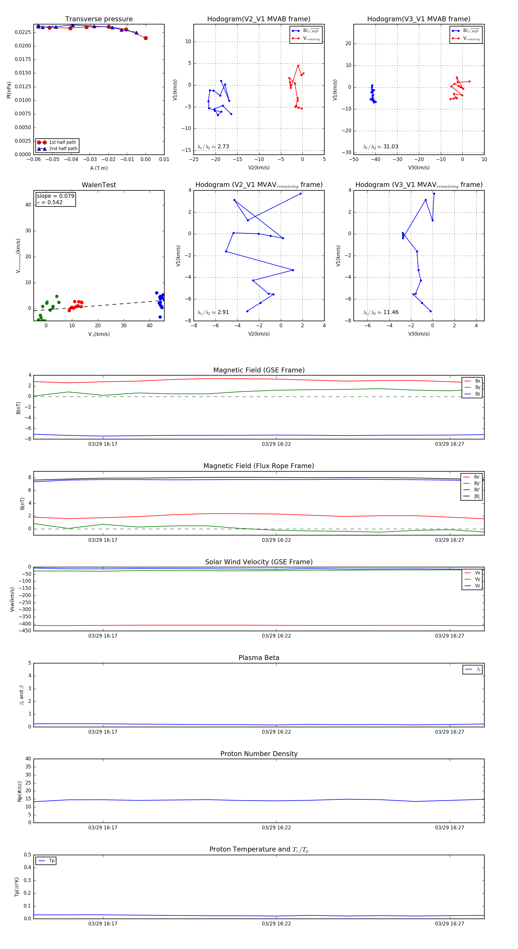
Flux Rope in 2003

Flux Rope Event 2003-03-29 16:15 ~ 2003-03-29 16:28 (14 minutes)


plot